"Time is one of the major characteristics of projects in that, unless there is an articulated compelling, official and public announced deadline, there is a good chance that the project will be delivered later than originally planned. Delays in project mean, besides extra costs, a loss of benefits and expected revenues, both having a tremendous negative impact on the business case of the initiative. A project without a deadline should not be considered a project - better call it an experiment, an exploration or daily business activities."Trecho retirado de "The Project Revolution" de Antonio Nieto-Rodriguez
Mostrar mensagens com a etiqueta projecto. Mostrar todas as mensagens
Mostrar mensagens com a etiqueta projecto. Mostrar todas as mensagens
quarta-feira, abril 03, 2019
Acerca da data de chegada
segunda-feira, julho 21, 2014
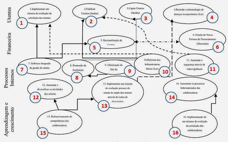
BSC numa IPSS (parte IV)
Parte I, parte II e parte III.
.
Voltemos ao mapa da estratégia:
Para facilitar a análise fiz esta numeração:
Olhar bem:
Há definitivamente algo a precisar de melhoria.
.
Continua
.
Voltemos ao mapa da estratégia:
Para facilitar a análise fiz esta numeração:
O que colocar no mapa da estratégia?
.
Objectivos estratégicos.
.
O que é um objectivo estratégico?
.
É um desafio que queremos atingir, é algo que não dominamos na íntegra mas que, agindo, podemos influenciar.
.
Vamos à perspectiva dos processos, a pergunta que faço é: em que é que temos de ser bons para, como consequência, conseguir conquistar, ou satisfazer, ou fidelizar clientes na perspectiva clientes?
O que temos de fazer de forma sistemática, uma e outra vez, para conseguir a consequência desejada na perspectiva dos clientes?
.
Olhemos para os objectivos estratégicos colocados na perspectiva dos processos no mapa da estratégia da IPSS:
- 7. Software integrado de gestão do utente (software a adquirir e a implementar)
- 9. Optimização do site
- 10. Reforma das infraestruturas básicas (Lar)
- 11. Aumentar a segurança através da video vigilância
- 12. Aumentar e diversificar as actividades dos utentes
- 13. Implementar um sistema de avaliação precoce do estado de saúde dos utentes
- 14. Aumentar os processos informatizados dos colaboradores
O que os caracteriza?
.
Podem ser válidos e entrar no mapa da estratégia deste ano, no entanto, sem alterar o mapa da estratégia, fará sentido mantê-los no próximo ano?
.
Fará sentido voltar a implementar o software?
Fará sentido voltar a optimizar o site?
Fará sentido voltar a reformar as infraestruturas?
Fará sentido voltar a aumentar a segurança outra vez através da video vigilância?
Fará sentido voltar a implementar um sistema de avaliação precoce do estado de saúde dos utentes?
.
O que aqueles objectivos estratégicos ilustram são o resultado de um projecto, não o resultado de um processo. Um processo repete-se uma e outra vez, um projecto tem um principio e um fim.
.
Aqueles objectivos estratégicos representam projectos, representam iniciativas, podem e devem ser incluídos na perspectiva dos recursos e infraestruturas como investimentos.
.
Não queremos "optimizar o site" como um fim intrínseco em si mesmo. Optimizar o site é um instrumento para melhorar um processo interno, para melhorar a promoção da instituição.
.
O que queremos atingir como consequência daqueles projectos? Talvez esses resultados sejam os que merecem ir para o mapa da estratégia.
.
Agora, usando a arquitectura que propus na parte II, ilustro as relações de causa-efeito propostas na dissertação:
Há definitivamente algo a precisar de melhoria.
.
Continua
sexta-feira, dezembro 14, 2007
"Managing for Breakthroughs in Productivity" parte II
Nem de propósito, o artigo "Managing for Breakthroughs in Productivity" de Allan Scherr, sobre o qual começamos a escrever ontem, refere:
"Successful organizations often give high priority to the minimization of risk and maximization of predictability. This is done to encourage what is seen as the source of past successes and to discourage what is seen as the cause of past failures. This priority is inappropriate, however, if unprecedented, extraordinary results are sought. Nevertheless, the management systems established in most large organizations have an implicit and largely unexamined bias against creating the kind of projects described in this article."
Hoje, descubro no artigo "Is It Real? Can We Win? Is It Worth Doing?: Managing Risk and Reward in an Innovation Portfolio" de George S. Day, na revista Harvard Business Review deste mês.
"Minor innovations make up 85% to 90% of companies’ development portfolios, on average, but they rarely generate the growth companies seek. At a time when companies should be taking bigger—but smart—innovation risks, their bias is in the other direction. From 1990 to 2004 the percentage of major innovations in development portfolios dropped from 20.4 to 11.5—even as the number of growth initiatives rose. The result is internal traffic jams of safe, incremental innovations that delay all projects, stress organizations, and fail to achieve revenue goals."
...
"According to one study, only 14% of new-product launches were substantial innovations, but they accounted for 61% of all profit from innovations among the companies examined.
The aversion to Big I projects stems from a belief that they are too risky and their rewards (if any) will accrue too far in the future. Certainly the probability of failure rises sharply when a company ventures beyond incremental initiatives within familiar markets. But avoiding risky projects altogether can strangle growth."
...
Ontem, almocei com o gerente de uma empresa que já está "infectado"!!!
A uma empresa com contabilidade analítica, e com gente, internamente, que analisa os números, bastou um ano.
Bastou um ano, para ficarem "viciados"!!!
O lançamento de um novo produto, num mercado tradicional (Oh meu Deus, e como é tradicional!), permitiu ganhos de rentabilidade invejáveis.
"Para o próximo ano, queremos mais do mesmo. Temos de colocar no mercado mais produtos novos!!!"
Alguém sabe quais são as características de um produto novo bem sucedido?
Só o mercado!
Assim, há que arriscar. Ou como diz Tom Peters:
""The whole damn purpose is to test stuff, try stuff," Peters said.
"And whether you're shooting pool, playing golf or playing violin, the only way you learn is if you're screwing up.
My major argument in the world of business is there's too much planning and too much talking, and not enough doing. The only way you grow, for God's sake, is go out and do it, and then correct quick."
So Peters endorses failure, calling it "not only normal but good," so long as that failure is achieved by trying something "with incredible vigor" and not through laziness."
Se enquadrarmos bem as coisas, nós, humanos, somos o resultado de mais de 2 milhões de anos de falhas... corrigo, somos o resultado de 4,5 bilhões de anos de falhas, de falhas espectaculares. After all: "The only way you grow, for God's sake, is go out and do it, and then correct quick."
Mas haviam de ter visto o brilho dos olhos do gerente, quando dizia que apesar de terem aumentado os custos com pessoal, o peso dos custos com o pessoal diluíu-se, face ao aumento das margens.
"Successful organizations often give high priority to the minimization of risk and maximization of predictability. This is done to encourage what is seen as the source of past successes and to discourage what is seen as the cause of past failures. This priority is inappropriate, however, if unprecedented, extraordinary results are sought. Nevertheless, the management systems established in most large organizations have an implicit and largely unexamined bias against creating the kind of projects described in this article."
Hoje, descubro no artigo "Is It Real? Can We Win? Is It Worth Doing?: Managing Risk and Reward in an Innovation Portfolio" de George S. Day, na revista Harvard Business Review deste mês.
"Minor innovations make up 85% to 90% of companies’ development portfolios, on average, but they rarely generate the growth companies seek. At a time when companies should be taking bigger—but smart—innovation risks, their bias is in the other direction. From 1990 to 2004 the percentage of major innovations in development portfolios dropped from 20.4 to 11.5—even as the number of growth initiatives rose. The result is internal traffic jams of safe, incremental innovations that delay all projects, stress organizations, and fail to achieve revenue goals."
...
"According to one study, only 14% of new-product launches were substantial innovations, but they accounted for 61% of all profit from innovations among the companies examined.
The aversion to Big I projects stems from a belief that they are too risky and their rewards (if any) will accrue too far in the future. Certainly the probability of failure rises sharply when a company ventures beyond incremental initiatives within familiar markets. But avoiding risky projects altogether can strangle growth."
...
Ontem, almocei com o gerente de uma empresa que já está "infectado"!!!
A uma empresa com contabilidade analítica, e com gente, internamente, que analisa os números, bastou um ano.
Bastou um ano, para ficarem "viciados"!!!
O lançamento de um novo produto, num mercado tradicional (Oh meu Deus, e como é tradicional!), permitiu ganhos de rentabilidade invejáveis.
"Para o próximo ano, queremos mais do mesmo. Temos de colocar no mercado mais produtos novos!!!"
Alguém sabe quais são as características de um produto novo bem sucedido?
Só o mercado!
Assim, há que arriscar. Ou como diz Tom Peters:
""The whole damn purpose is to test stuff, try stuff," Peters said.
"And whether you're shooting pool, playing golf or playing violin, the only way you learn is if you're screwing up.
My major argument in the world of business is there's too much planning and too much talking, and not enough doing. The only way you grow, for God's sake, is go out and do it, and then correct quick."
So Peters endorses failure, calling it "not only normal but good," so long as that failure is achieved by trying something "with incredible vigor" and not through laziness."
Mas haviam de ter visto o brilho dos olhos do gerente, quando dizia que apesar de terem aumentado os custos com pessoal, o peso dos custos com o pessoal diluíu-se, face ao aumento das margens.
quinta-feira, dezembro 13, 2007
"Managing for Breakthroughs in Productivity"
Este artigo "Managing for Breakthroughs in Productivity" de Allan Scherr está recheado de pequenos tesouros:
"we focused on the question of how to deliberately create projects that would have this quality for people and would predictably produce extraordinary, unprecedented results."
"There appears to be a pattern to the occurrence of breakthroughs. They arise predictably around particular events we call breakdowns." ... "A breakdown occurs whenever there is a gap between a committed result and the predictable outcome given the current circumstances."
...
"While it is obvious that unprecedented, extraordinary results will never be produced by simply executing the predictable recipes from the past, most people’s actions in the midst of a breakdown situation are not consistent with this obvious fact."
...
"A breakdown, then, creates a demand for extraordinary action." ... "The occurrence of a breakdown causes people to shift their attention and to see things differently. This perceptual change is often the opening that enables people to see opportunities for previously unconsidered actions."
"A breakdown, then, creates a demand for extraordinary action." ... "The occurrence of a breakdown causes people to shift their attention and to see things differently. This perceptual change is often the opening that enables people to see opportunities for previously unconsidered actions."
O "breakdown" gera a rotura, quebra as barreiras, estilhaça as regras impostas pelo lado esquerdo do cérebro e, assim, abre uma brecha, para que o lado direito do cérebro, com uma postura mais holistica, desencante uma saída ardilosa, memorável e bem sucedida.
"The traditional emphasis in project management is on avoiding breakdowns. The breakthrough framework reveals that the most effective strategy for avoiding breakdowns is to design one’s commitments to be as safe as possible or, even better, to avoid commitments altogether. Examples include being committed to “doing you best,” “trying hard,” or to following a process rather than to producing a specific result. The latter often appears among technical or science professionals who embrace a particular process for conducting research, doing creative work, or developing a product as the end rather than the means. This approach provides safety because, if the desired result is not produced, at least the work was done in the correct manner."
"to following a process rather than to producing a specific result" Esta é, para mim, IMHO, uma das "defesas" mais espalhadas pelo mundo. Basta recordar o plano nacional de combate à violência doméstica, sobre o qual escrevemos aqui e, aqui também, sobre o indicador´"número de reuniões".
...
"the strength of small companies in the face of a breakdown as interpreted here is their lack of flexibility rather than the additional degrees of freedom often ascribed to them."
Sei muito bem do que é que o homem está a falar. Uma pequena empresa não pode falhar, não tem alternativa, não tem pulmão. Esse ter de resultar, faz das tripas coração e gera níveis de desempenho excepcionais. Mais uma vez, a necessidade aguça o engenho!
...
"Successful organizations often give high priority to the minimization of risk and maximization of predictability. This is done to encourage what is seen as the source of past successes and to discourage what is seen as the cause of past failures. This priority is inappropriate, however, if unprecedented, extraordinary results are sought. Nevertheless, the management systems established in most large organizations have an implicit and largely unexamined bias against creating the kind of projects described in this article."
Isto faz-me lembrar um livro que li há mais de dez anos, "THE BREAKTHROUGH STRATEGY: USING SHORT-TERM SUCCESSES TO BUILD THE HIGH PERFORMANCE ORGANIZATION" de Robert Schaffer, by the way, no mesmo número da Harvard Business Review de Janeiro de 92 em que Kaplan e Norton escreveram o artigo inicial sobre o Balanced Scorecard, Schaffer escreveu também um artigo onde falava da "rain dance". No livro, o autor falava do "zest factor", para energizar as equipas de projecto.
...
"The more precise and specific the statement of the required results and timeframe is, the more likely the project will succeed."
Será que tem algo relacionado com a visualização do futuro? Com a comunhão de interpretações?
(continua)
quinta-feira, setembro 13, 2007
Performing a Project Premortem
A revista Harvard Business Review deste mês de Setembro traz um pequeno artigo assinado por Gary Klein e intitulado "Performing a Project Premorten".
O artigo é de acesso livre aqui. Dele retirei este trecho:
"A typical premortem begins after the team has been briefed on the plan. The leader starts the exercise by informing everyone that the project has failed spectacularly. Over the next few minutes those in the room independently write down every reason they can think of for the failure—especially the kinds of things they ordinarily wouldn’t mention as potential problems, for fear of being impolitic. For example, in a session held at one Fortune 50–size company, an executive suggested that a billion-dollar environmental sustainability project had “failed” because interest waned when the CEO retired. Another pinned the failure on a dilution of the business case after a government agency revised its policies.
Next the leader asks each team member, starting with the project manager, to read one reason from his or her list; everyone states a different reason until all have been recorded. After the session is over, the project manager reviews the list, looking for ways to strengthen the plan."
Ou seja, o autor propõe a incorporação de uma acção preventiva antes de ser dado o "GO!" de um projecto. Assim, perante este exemplo de projecto, retirado daqui:
O que é que pode correr mal?
O que é que pode contribuir para um falhanço na execução do projecto?
E actuar antes de começar a pôr a nossa reputação em jogo. Parece uma ideia muito útil.
O artigo é de acesso livre aqui. Dele retirei este trecho:
"A typical premortem begins after the team has been briefed on the plan. The leader starts the exercise by informing everyone that the project has failed spectacularly. Over the next few minutes those in the room independently write down every reason they can think of for the failure—especially the kinds of things they ordinarily wouldn’t mention as potential problems, for fear of being impolitic. For example, in a session held at one Fortune 50–size company, an executive suggested that a billion-dollar environmental sustainability project had “failed” because interest waned when the CEO retired. Another pinned the failure on a dilution of the business case after a government agency revised its policies.
Next the leader asks each team member, starting with the project manager, to read one reason from his or her list; everyone states a different reason until all have been recorded. After the session is over, the project manager reviews the list, looking for ways to strengthen the plan."
Ou seja, o autor propõe a incorporação de uma acção preventiva antes de ser dado o "GO!" de um projecto. Assim, perante este exemplo de projecto, retirado daqui:
O que é que pode correr mal?
O que é que pode contribuir para um falhanço na execução do projecto?
E actuar antes de começar a pôr a nossa reputação em jogo. Parece uma ideia muito útil.
segunda-feira, fevereiro 12, 2007
Projectos vs Processos e o mapa da estratégia
A ISO 9000 define:
processo = conjunto de actividades interrelacionadas e interactuantes que transformam entradas em saídas;
projecto = processo único que consiste num conjunto de actividades coordenadas e controladas, com datas de início e de fim, realizadas para atingir um objectivo em conformidade com requisitos específicos, incluíndo limitações de tempo, custos e recursos.
Ao desenvolver um mapa da estratégia, frequentemente, comete-se o equívoco de, ao seleccionar objectivos estratégicos, confundirem-se objectivos de um processo com objectivos de um projecto.
Assentemos ideias:
1. A realidade actual de uma organização, o seu quotidiano, é representável por um modelo baseado na abordagem por processos.
2. Por que não há acasos!!! Os resultados futuros desejados, têm de ser gerados por uma organização diferente, a organização do futuro.
3. A viagem de hoje, para o futuro desejado, será conseguida através da execução de uma estratégia. Estratégia essa, traduzida num mapa da estratégia.
4. A operacionalização da estratégia, para fazer descê-la das alturas estratosféricas, até ao nível do colaborador comum, é feita através de um conjunto de iniciativas estratégicas. Projectos que modificam, de forma permanente o quotidiano, transformando os processos.
Assim, por exemplo:
5. Se a intenção estratégica passar pelo reforço da imagem da marca, um objectivo estratégico, pode passar por ser algo como: "Promover a imagem da marca".
Este objectivo pode ser medido por um indicador associado, como por exemplo: "Notoriedade da marca" e, é um objectivo de certa forma permanente, ano após ano.
6. Como podemos promover a imagem da marca? Podemos começar por fazer um estudo de mercado. Então, "Contratar um estudo de mercado" não é um objectivo estratégico, a incluir no mapa da estratégia, é um processo único, com datas de início e de fim, um projecto. Deve ser incluído numa iniciativa estratégica.
processo = conjunto de actividades interrelacionadas e interactuantes que transformam entradas em saídas;
projecto = processo único que consiste num conjunto de actividades coordenadas e controladas, com datas de início e de fim, realizadas para atingir um objectivo em conformidade com requisitos específicos, incluíndo limitações de tempo, custos e recursos.
Ao desenvolver um mapa da estratégia, frequentemente, comete-se o equívoco de, ao seleccionar objectivos estratégicos, confundirem-se objectivos de um processo com objectivos de um projecto.
Assentemos ideias:
1. A realidade actual de uma organização, o seu quotidiano, é representável por um modelo baseado na abordagem por processos.
5. Se a intenção estratégica passar pelo reforço da imagem da marca, um objectivo estratégico, pode passar por ser algo como: "Promover a imagem da marca".
Este objectivo pode ser medido por um indicador associado, como por exemplo: "Notoriedade da marca" e, é um objectivo de certa forma permanente, ano após ano.
Ou seja,
Subscrever:
Mensagens (Atom)
