sexta-feira, agosto 24, 2018

Curiosidade do dia


Quando escrevo aqui sobre Mongo, desenvolvo uma narrativa que, segundo a minha opinião, nos vai conduzir para um mundo económico em que toda a gente quer fugir do que é brandido como bom neste cartaz.

Em Mongo voltaremos a fazer parte de tribos e fugiremos de amalgamentos homogenizadores que só servem os industrialistas preocupados com o eficientismo.


quarta-feira, agosto 22, 2018

Curiosidade do dia

Hoje, aproveitei o dia nublado para uma caminhada ao longo da marginal de Gaia desde o Cabedelo até para lá do Cais do Cavaco. No regresso, em frente ao Mercado da Afurada, a minha atenção foi capturada por isto:
Olhem para a imagem e vejam se algum coisa vos chama a atenção.





Sabem o quanto valorizo uma proposta de valor baseada na autenticidade, sabem o quanto associo Mongo a artesãos e artesanato.

Então, pergunto, qual o efeito desta mensagem:
"SENRAS DAIRY - Fabrico Artesanal de Queijo"
Para mim não faz sentido juntar o inglesismo "DAIRY" com a conotação "Artesanal". A primeira palavra retira qualquer força de autenticidade à segunda.

Mas eu só sou um engenheiro anónimo da província sem conhecimentos de marketing.

domingo, agosto 19, 2018

Era tão bom!

Há bocado, no Twitter encontrei esta imagem:
E foi inevitável a saudade.

Numa destas noites acordei para ir à casa de banho e depois não consegui adormecer. Fiquei a lembrar os longos meses de Julho que passava na aldeia onde o meu pai nasceu lá para os lados de Coimbra. 

Na estrada principal sem alcatrão, onde se faziam as fogueiras de São João, carros de bois como o da foto, carregados de mato, eram uma visão comum.

Julho era:
  • calor à moda antiga, sem balelas de Protecção Civil;
  • pesca de ruivacos no ribeiro com um anzol muito pequeno e miolo de pão como isco; 
  • pardais apanhados com costelos e fritos em vinha d'alhos;
  • fruta da árvore para a boca;
  • ir para a cama cedo, não havia televisão, e ouvir relatos de hóquei patins na rádio;
  • comer pão com açúcar e azeite caseiro;
  • o delicioso cheiro das batatas fritas em azeite e frigideira de ferro;
  • comer amoras das silvas.
Depois, a minha avó paterna foi viver com o meu tio-padre e os meus avós-maternos, retornados de Angola, foram para lá viver. E tudo se repetia, acrescentando ajudar o meu avô a regar o feijão e, no fim, tirar a mangueira do motor e meter a cabeça debaixo do caudal de água do ribeiro e refrescar o corpo todo.

Era tão bom!

quinta-feira, agosto 16, 2018

Curiosidade do dia

"A evolução na continuidade foi um projecto de poder que acabou na mudança do regime político. E não foi porque houvesse um programa político alternativo. Foi simplesmente porque a insistência na continuidade produziu a mudança, ao querer esconder que essa continuidade era impossível desde que foram desmantelados os impérios europeus, depois da Segunda Guerra Mundial, para que a hegemonia dos Estados Unidos, como construtores e gestores da ordem mundial, se pudesse afirmar. As vontades nacionalistas, por determinadas que sejam, não podem sustentar a continuidade quando há mudança no mundo - e só haverá continuidade para aqueles que souberem evoluir com essa mudança do mundo.
...
Em Portugal, o Presidente está feliz e o primeiro-ministro está contente, mas a sociedade que fundaram é de responsabilidade limitada: em caso de falência perdem o capital social, mas preservam os patrimónios pessoais. É porque optam por não correr riscos que continuam a ignorar a crise de 2008 e as suas consequências, escolhendo a continuidade do que já não existe. Numa crise de descontinuidade, como aquela em que estamos, até os patrimónios pessoais se perdem, não há responsabilidades limitadas."
Trechos retirados de "Feliz & Contente, Lda"

quarta-feira, agosto 15, 2018

"10 viagens por dia com problemas"

De "Governo defende CP: empresa realizou 99% das viagens em Agosto" retirei:
"Esta terça-feira, 14 de Agosto, o Governo saiu em defesa da empresa, garantindo que os "dados preliminares das duas primeiras semanas de Agosto deste ano apontam para que a circulação de comboios da CP tenha atingido novamente uma taxa de regularidade acima dos 99%, o que representa uma recuperação para os níveis históricos da empresa", pode ler-se no comunicado emitido pelo Ministério do Planeamento e Infraestrurturas.
...
"Durante o primeiro semestre de 2018, a taxa média de regularidade foi de 97,2%, tendo o mês de Junho sido aquele com o pior desempenho (91,4%), mesmo assim acima da taxa média verificada, por exemplo, em Abril de 2015", adianta a mesma fonte."
Primeiro, acerca daquele  "Abril de 2015" vejam como se faz batota:

Adiante.

Sempre que vejo empresas que prestam serviço público a apresentarem o seu desempenho em percentagem desconfio. Recordo:
Quantas viagens de comboio circulam por dia em média em Portugal? 

 

Assim, no caso dos comboios as unidades não deviam ser a percentagem mas a permilagem. Nas duas primeiras semanas de Agosto, houve 10 viagens por dia com problemas.

segunda-feira, agosto 13, 2018

Em vez de apelar à culpa dos consumidores

"Bem sei que é uma utopia, que o mercado é global, que a concorrência é selvagem e não contempla lirismos e que as grandes superfícies não se distinguem propriamente pelos seus valores humanistas. Mas fechar os olhos e pensar que o vinho, ou as batatas, ou as couves, ou a carne, ou o leite são produzidas sempre da mesma maneira e com custos mais ou menos certos, como numa fábrica, também não nos ajuda. Quanto menos quisermos pagar, pior beberemos e comeremos. Não há milagres."
Há algo neste texto que me faz torcer o nariz.

Quem conhece este blogue sabe que ele tem como uma das suas imagens de marca o defender o trabalhar para aumentar os preços, para fugir à race-to-the-bottom. Por isso, pregamos o Evangelho do Valor! Por isso defendemos a subida na escala de valor.

Nunca, mas nunca defendi que o caminho para esse aumento de preços passe por apelar à bondade dos clientes, ou por lhes lançar culpas para que pelo remorso aceitem preços mais altos. Pelo contrário, nas empresas nunca me farto de usar esta linguagem que se segue:
"E os clientes são como nós consumidores, a menos que sejam obrigados a recorrer a um monopolista, são egoístas, pensam no seu interesse próprio."
Assim, só há uma forma de fugir do rolo compressor dos preços cada vez mais baixos e aspirar à race-to-the-top, mudar de uma estratégia baseada na quantidade produzida e na eficiência e, apostar na diferenciação.

Uma fábrica pode não ser um negócio a céu aberto, mas também tem os seus infortúnios do clima. Ontem, durante uma caminhada passei pelo espaço onde em tempos foi uma empresa que visitei como técnico, quando era responsável pela qualidade e apoio a clientes de uma empresa onde trabalhava. Muitos anos depois soube que essa empresa tinha fechado porque, depois de um avultado investimento para entrarem num novo mercado, uma alteração tecnológica tornou esse investimento obsoleto.

Um stand de automóveis pode ou não ser um negócio a céu aberto, mas também tem os seus infortúnios do clima.
Muitas vezes dou o exemplo de uma responsável da qualidade com quem trabalhei e que hoje vive no Canadá. O marido tinha um stand e a vida corria bem. No interior havia muita procura por jipes e essa era a sua praia. Houve um ano em que um governo Guterres olhou com um misto de inveja e de gula para a venda de jipes e criou uma lei orçamental que matou o negócio.

Em vez de apelar à culpa dos consumidores, os produtores devem abandonar uma visão de produção como vómito, industrial ou agro-industrial, e apostar na arte, na diferenciação, na autenticidade.

Em vez de apelar à culpa dos consumidores, os produtores devem trabalhar para educar o gosto dos futuros clientes. Beber vinho é como ouvir música clássica, tem de se começar por temas mais populares e subir na complexidade.

E como aprendi com um texto de 1906 de um tal Schumpeter, cuidado com aquilo a que chamam lucro. Uma parte desse suposto lucro é o custo do futuro.

Trecho inicial retirado de "O negócio do vinho é feito a céu aberto, mas os preços são de fábrica"

domingo, agosto 12, 2018

À distância

Sexta-feira passada tive um telefonema inesperado de um amigo feito nas lides profissionais. Telefonou para me zurzir nas orelhas por só agora descobrir que mudei de residência para Gaia. A conversa acabou por nos levar para uma recordação de 2008, "O paradoxo da estratégia (parte VIII: cenários, futurização e incerteza)" confirmada em "27 meses depois" (Novembro de 2010) e em "Mais uma sugestão de modelo de negócio (parte I)" (Dezembro de 2010).

Às vezes o trabalho de um consultor é maioritariamente técnico - uma empresa precisa de um balanced scorecard, ou precisa de implementar um sistema de gestão da qualidade, ou de obter uma marcação CE. Outras vezes o trabalho tem um misto de técnica e de relação/experiência e distanciamento. Em "awesome people with awesome interests" dou um exemplo pessoal de como pessoas distantes da vivência de um problema têm a vantagem de verem a big picture e não se deixarem iludir por "custos afundados" de vária ordem.

Coisas que previ e escrevi em relatórios em 2008 não foram escutadas porque:
- A realidade futura não pode ser tão má!
- Fazemos bem e somos importantes para a comunidade!
- O governo é pessoa de bem!
- Você exagera!
- O que é que você sabe deste sector?
Quando uma organização suspeita que um terramoto na paisagem competitiva se aproxima tem duas alternativas:
  • preparar-se para um mundo diferente;
  • enterrar a cabeça na areia, afastar os hereges que perturbam a paz e esperar que tudo corra pelo melhor.
Quando uma organização suspeita que um terramoto na paisagem competitiva se aproxima, quanto mais cedo decide agir, mais hipóteses tem de fazer uma revolução estratégica bem sucedida.

Um sector com o qual nunca trabalhei, mas que sigo há anos e comento aqui no blogue é o da produção leiteira. Desde Março de 2008 com "A lei dos vasos comunicantes" até Agosto de 2018 com "Karma is a bitch!!! Ou os jogadores de bilhar amador no poder!" são 151 postais com o marcador "leite". Postais onde, com distanciamento, vou prevendo o que aconteceu e continuará a acontecer, vou criticando produtores e ministros por se enganarem mutuamente, pedindo e lançando medidas sintomáticas sem nunca irem à raiz do problema. E é aqui que sinto a vantagem do distanciamento.

O que é o negócio do leite?

Aprendi-o há muitos anos, Dezembro de 2007:
"Milk is the ultimate low-involvement category, and it shows. Only 10% of the international sample (in Denmark, Germany and Spain the number is less than 5%) would expect the private label version to be of a lesser quality.")
Ou seja, o leite é uma commodity, o negócio é preço.

Se o negócio é preço só há uma forma de ter futuro, ser o mais eficiente possível:

  • Ter cada vez mais vacas;
  • Ter vacas cada vez mais produtivas;
  • Ter custos cada vez mais baixos.
Num mundo em que todos querem sempre ter um ano n melhor que o ano n-1, por exemplo, melhores salários para o seu pessoal, não há como fugir daqueles três vectores da eficiência.

E ao longo dos anos relatei aqui essa evolução, cá e no estrangeiro:
Em Janeiro de 2012 em "Primeiro as marcas brancas... (parte II)" publiquei esta tabela:
A coluna 1 indica o número médio de vacas por exploração leiteira. A Dinamarca já ia nas 119.

Acontece que ao mesmo tempo, a paisagem competitiva vai-se alterando com a demografia e os estilos de vida. Cada vez menos crianças, cada vez menos consumo de leite. Cada vez mais gente a seguir estilos de vida diferente e até a maldizer o leite, recordar "E fechá-los numa sala durante 12 horas?" de Setembro de 2015. Com dois filhos maiores de idade, o meu frigorífico neste momento tem zero litros de leite de vaca e uma embalagem de 1 litro de leite de amêndoa e outra de uma iguaria da qual não abdico há anos, manteiga de amêndoa. Também tenho um pote de 1 kg de iogurte grego.

Então, os produtores de leite dizem:
- É preciso produzir mais queijo e iogurte. O consumo de iogurte está a aumentar e é uma forma de canalizar a produção de leite.
Já aqui descrevi o conceito de espaço de Minkowski, as posições/decisões/experiências anteriores limitam as possibilidades de escolha estratégica futuras. Para se triunfar no negócio da escala da produção de leite optam-se por animais bons a produzir leite em quantidade, leite bom para leite e com baixos teores de gordura para produzir boa manteiga ou bom iogurte. Estratégia é isto, para se ser muito bom a uma coisa limita-se a possibilidade de ser bom a outra. BTW, as cooperativas portuguesas têm apostado nas marcas dos seus iogurtes? O que têm feito para aparecer com novos produtos? Como competem com os Lidl, Aldi, Intermarché, Continente, Pingo Doce deste mundo?

Ao longo dos anos fui aqui dando sugestões de como os produtores podem dar a volta com a diferenciação, desde o leite biológico completo até às pequenas marcas, talvez haja espaço para uma Font Salem para produtos lácteos? Talvez haja espaço para cooperativas mais pequenas que sirvam produtores com uma visão mais homogénea. Hoje em dia, uma mesma cooperativa não pode servir igualmente bem o produtor com 450 cabeças de gado e o que tem 50 vacas.

Quando não se pode competir de igual para igual com Golias... tem de se pensar como David.

O que sublinho nos últimos tempos é o aparecimento de mensagens muito menos irrealistas. Sim, é verdade, os produtores continuam a manifestar-se e a exigir o impossível: mais produção, menos encerramentos e melhores preços. No entanto, sinto um pouco mais de tino nos últimos textos na imprensa, talvez por abrantismo (?):

Entre o engraçado e o triste está a preocupação simultânea de uns com o encerramento das 160 explorações e com esta outra realidade "Emprego na agricultura em Portugal pesa o dobro da média da UE", sem perceber a relação entre uma coisa e outra, como as pessoas que querem défices maiores estando ao mesmo tempo contra o aumento da dívida.

Nisto do leite da agricultura há muito de megafone e activismo político:
A sério, dos jornalistas que escrevem sobre o leite quantos estudam as estatísticas? O preço do leite em Portugal em Junho de 2018 foi 6% acima do praticado em Junho de 2017. Nada mau!

E como está a evolução das margens na Europa? Não me parece que haja interesse em mudar.

Assim, ano após ano, à custa de milhões de euros torrados aos contribuintes, vai-se mantendo um sistema intrinsecamente instável e artificial. E ano após ano, a minha solução vai-se tornando menos irrealista porque é a única que reporá um equilíbrio natural que nunca será permanente.

sábado, agosto 11, 2018

Complexidade e hierarquia

Quando escrevi isto:


Tinha acabado de ouvir uma senhora dizer que uns bombeiros da Amadora tinham-se queixado de estar há mais de 30 horas sem gastar uma gota de água. À espera de ordens, pensei eu.


Ontem de manhã, um tweet fez-me recordar a guerra relâmpago:
 

O tweet era sobre isto:
De Schwerpunkt II recordei:
""Give lower-level commanders wide freedom, within an overall mind-time-space scheme, to shape/direct their own activities so that they can exploit faster tempo/rhythm at tactical levels yet be in harmony with the larger pattern/slower rhythm associated with the more general aim and larger effort at the strategic level."
...
"A medium to realize superior intent without impeding initiative of many subordinates, hence a medium through which subordinate initiative is implicitly connected to superior intent."
Horas depois, o meu parceiro das conversas oxigenadoras, por coincidência, enviou-me um link para "A complexidade que queima":
"Quando o sistema de torna caótico, o foco da intervenção deve imediatamente passar da quantidade para a qualidade. [Moi ici: Como não recordar a progressão diária de meios para combater o incêndio como se a simples quantidade fosse sinónimo de eficácia] Neste caso, não falo da qualidade técnica do combate, mas na qualidade do processo de decisão, da informação a circular e da eficiência da adaptação às condições emergentes.
...
A alternativa existe e passa, primeiro, por assumir o limite das nossas instituições tradicionalmente hierárquicas na sua capacidade de percepcionar e tomar decisões em ambiente de complexidade. Nestes ambientes, não só a resposta tem que ser rápida mas o feedback, ou seja, o que é que resultou da nossa resposta, e a consequente adaptação também. Um sistema de gestão piramidal simplesmente não consegue ter essa rapidez nem capacidade de actuação (não só pelo tempo que a informação demora a chegar de um extremo ao outro da pirâmide mas também pelos canais que essa informação tem que atravessar e que, inadvertidamente, introduzem ruído na mensagem)."
Lembro que com a blitzkrieg o sucesso foi tal que os alemães chegaram a Paris antes que as ordens do estado-maior alemão para parar tivessem chegado ao terreno.

Para reflexão

"We might assume that the nature of democracy would mean the minority acquiesces to the whims of the majority. In reality, the majority’s passivity toward a policy or behavior is surpassed only by the minority’s rigidity toward it.
.
Committed ideologues are unshakable in their beliefs, unlikely to move toward the middle. On the other hand, moderates, less encumbered by bias, are more open to new ideas. Moderates are more likely to move toward the extremes than partisans are to move toward the middle. Given their flexibility, moderates tend to adopt the preferences of the intransigent minority.
...
For a viewpoint to become popular, a minimum number of group members must first adopt it. Once this threshold is reached, the viewpoint becomes self-sustaining with more and more adopting it. Thus, the preferences of an intransigent minority are mainstreamed once enough moderates adopt them."
Excelente texto, "Political Moderates Are Lying" e suportado em fontes interessantes.

sexta-feira, agosto 10, 2018

Acerca das exportações no 1º semestre

A diferença ao longo dos anos.

O perfil das exportações a alterar-se. Números positivos globais são assegurados pelas exportações tipo-Parcial II - empresas grandes e que lidam com commodities.

2018 para as empresas tipo-Parcial I está a ser um ano menos bom que os anteriores. Há sectores, como o calçado e a metalomecânica, que estão a ter um ano com crescimento negativo das exportações, algo que não se via desde há mais de 10 ou 12 anos. Saliento que há um ano o Parcial I representava mais de 51% das exportações que sigo há anos neste quadro, agora representa apenas pouco mais de 7%.




quarta-feira, agosto 08, 2018

Frases de ministro quase sempre envelhecem mal (parte II)

Em Março passado escrevi:
"As principais economias da União Europeia crescem sempre menos que as economias da Europa de Leste. Assim, vamos paulatinamente sendo ultrapassados na criação de riqueza per capita por esses países, enquanto que por cá, governos de esquerda e de direita se enganam, e enganam-nos, ao compararem o crescimento do PIB com a média da União Europeia."
 Hoje, via FB, fui encaminhado para "Nota de Conjuntura nº 27 – Julho de 2018" onde encontrei este gráfico:
Palavras de ministro envelhecem sempre mal:
""Se a conjuntura explicasse tudo, a aceleração não seria apenas em Portugal, seria um fenómeno europeu e isso não é a realidade", acrescentou."

terça-feira, agosto 07, 2018

Sinal dos tempos

Na quinta-feira da semana passada um empresário de calçado mostrava-me orgulhoso, e com razão, o seu centro de KPIs relacionado com o seu portal de negócios. 

A certa altura disse-lhe que um gráfico de áreas que estava a usar poderia induzir em erro porque não começava do zero. Então, disse-lhe:
- Nunca esqueça, gráficos de colunas devem sempre começar do zero. Desconfie sempre de gráficos de colunas que não começam do zero. Normalmente é a malta dos bancos e seguradoras que faz isso, rematei.

Amanhã vou voltar à empresa e vou-lhe mostrar este gráfico:
Como sinal dos tempos, agora é o SNS que usar gráficos de colunas que não começam no zero:

Comparem o efeito:





segunda-feira, agosto 06, 2018

Caos e lean

Apesar de só entrar em férias no final da semana, tinha decidido fazer um esforço para não escrever esta semana. No entanto, um desafio de leitura do meu parceiro das conversas oxigenadoras levou-me a este texto, "Lean: The dark side of Standard Work".

Respondi-lhe no próprio dia dizendo: Isto é um texto para ler, guardar e reler dois dias depois. E foi o que fiz esta manhã durante uma caminhada em Rio Tinto, enquanto o escritório que me faz a contabilidade não abria. Agora que vou ter uma reunião em Vale de Cambra às 10h30 ainda dá tempo para escrever algo.
"The first months of the Lean journey must be a massive open WAR: against unsafety, against problems and against complexity. No bullshit just massive action.
.
The result is that the overall entropy of the system will start to decrease. The huge fires of the past will start to subside. And people will master some basic Lean skills and start working closer as a team."
Lembrei-me logo da justificação racional para o incumprimento do controlo da qualidade. Numa empresa desorganizada e sempre a pastorear o caos, implementar a padronização significa quase sempre criar mais complexidade, mais barreiras, porque não se actua sobre a causa dos problemas. Apenas se colocam mais trincheiras para assegurar que as pessoas cumprem, mas as pessoas não cumpriam por falta de tempo. O que o autor defende é que a "simples" guerra contra a insegurança e a complexidade têm o condão de actuar como uma válvula de escape do sistema e, se calhar, criar o espaço para uma abordagem posterior, direccionada para a padronização com base na simplificação e não na complexificação.

Parece-me um texto ao qual voltar voltar mais tarde.

domingo, agosto 05, 2018

Transformar uma empresa de forma alinhada com a estratégia (parte VIII)

Parte I, parte IIparte IIIparte IVparte Vparte VI e parte VII.

Como programar as transformações que decidimos fazer para criar a organização do futuro desejado de forma alinhada com a estratégia?

Eu proponho a criação do que chamo fichas de missão por cada projecto ou iniciativa.
A origem e como medir a eficácia.

A seguir, where the rubber meets the road, o que é que vai ser feito por quem, até quando para criar a empresa do futuro desejado:

Não tentar marcar o 2º golo antes do 1º!!!

Pensar em acções que sejam adequadas ao estádio de desenvolvimento da organização em particular. Esquecer os bonitos o fogo de vista.

Pensar em eficácia.

Agora só falta implementar o plano de acção, monitorizar a implementação no terreno e as consequências a nível de indicadores.

E não esquecer, o que conta são os resultados medidos pelos indicadores.

Transformar uma empresa de forma alinhada com a estratégia (parte VII)

Parte I, parte IIparte IIIparte IVparte V e parte VI.

Em 2008 numa empresa que precisava de uma volta em termos estratégicos aplicámos a técnica de identificar: causas -> factos -> importância:
A equipa de gestão criou 4 imagens destas:

A partir dos post-its das causas -> factos negativos -> porquê da importância geraram-se 4 imagens como a acima. As caixas roxas representam causas-raiz, não há nada a montante delas. Os pequenos rectângulos amarelos são ligadores para passar de uma imagem para outra. As caixas bordeaux são imutáveis, são como as leis da física. 

Estas imagens das relações de causa-efeito ilustram a conspiração da realidade que no leva a ser o que somos e a divergir do que queremos, precisamos de ser. 

O que fazer para eliminar estes dominós de relações de causa-efeito? Agir!


Sobre a imagem anterior colocamos as caixas cinza. Estas começam por um verbo no infinitivo - representam uma acção a desenvolver. Por exemplo: para o facto negativo "Não comunicamos internamente, em tempo útil, previsão de obras ganhas / em negociação" decidiu-se planear a realização da actividade "Criar rotina de carteira de encomendas: firmes e em negociação" e uma outra "Disponibilizar acesso fácil à carteira de encomendas, a funções-chave"

As caixas amarelas representam consequências de acções anteriores. As caixas verdes representam consequências de acções anteriores e estão directamente relacionadas com indicadores do balanced scorecard.

Recolhendo todas as caixas cinza temos:


Depois, agrupar as caixas cinza por temas mais ou menos comuns.

Para cada tema, criar uma narrativa que ilustre a conjugação das diferentes acções e, reforce o poder da actuação concertada.

Para cada tema, esclarecer o sentido de cada uma das actividades a desencadear.

Para cada tema, associar as promessas feitas no mapa da estratégia.

Para cada tema, associar indicadores estratégicos; os resultados concretos que queremos atingir.


Para cada tema, estabelecer um plano de acção detalhado; algo que responda às perguntas: quem faz, o que se faz, e até quando se faz.

Continua.

sábado, agosto 04, 2018

Karma is a bitch!!! Ou os jogadores de bilhar amador no poder!

Em Dezembro de 2016 escrevia aqui no blogue:
Reparem como o título do postal do blogue foi "À espera de um Trump que os salve"

Já em Março do mesmo ano em "Os Trump do leite e a preguiça dos media" escrevia:
Postal que terminava assim:
"Esta gente da APROLEP sabe que há mais de 10 anos que se exporta mais leite do que aquele que se importa? Acaso querem proibir as importações e poderem continuar a exportar?
.
As pessoas não conseguem calçar os sapatos do outro?
.
Alguma vez viram alguém nos media questionar os dirigentes da APROLEP sobre isto?"
A este tipo de actuação chamo, há muitos anos, jogar como um jogador amador de bilhar. Gente tão concentrada na próxima jogada que nem se apercebe das consequências, nem pensa no tit for tat. Fazem lembrar “Nós não estudámos até ao fim todas as consequências das medidas que sugerimos
Agora, alguém perguntou à APROLEP quais as consequências das medidas que defenderam?
Comecem por ler "Governo diz estar “legalmente impedido” de interferir na gestão da Lactogal" e foquem esta pérola:
"Segundo o presidente da Aprolep, o excedente de produção da empresa deve-se à perda de alguns contratos em Espanha, devido a medidas defensivas como a rotulagem de origem do leite."
Digam lá se o KARMA é ou não é mesmo uma bitch!!!

É perigoso ser liderado por gente que não mede as consequências dos seus actos.

Reparem, como é que alguém que nunca trabalhou no sector do leite e que só com base no estudo da documentação estatística e dois dedos de testa consegue prever o que os defensores da rotulagem da origem do leite nunca previram?

Vou repetir o trecho de Março de 2016:
"Esta gente da APROLEP sabe que há mais de 10 anos que se exporta mais leite do que aquele que se importa? Acaso querem proibir as importações e poderem continuar a exportar?
.
As pessoas não conseguem calçar os sapatos do outro?
.
Alguma vez viram alguém nos media questionar os dirigentes da APROLEP sobre isto?"

Há dias, numa empresa, ao comentarem esta figura:
Alguém com quem tenho trabalhado desde 1996 disse qualquer coisa como:
"Esta é a sua imagem de marca, ser capaz de desenhar estas relações!
E pensei num antigo comercial da empresa, que costumo encontrar nos jantares de Natal que reúnem velhos "gauleses" e que sempre que me vê imita-me a descrever/apresentar 7 ou 8 quadros destes:

Matéria-prima para uma revolução estratégica tão bem sucedida ... que levaram o gigante do sector a comê-los para os fechar a seguir (uma das divisões).


Transformar uma empresa de forma alinhada com a estratégia (parte VI)

Parte I, parte IIparte IIIparte IV e parte V.

Alguns exemplos de iniciativas, retiradas da experiência de várias empresas:

  • A – Comprar melhor;

  • B – Melhorar custos unitários de produção;
  • C – Avaliar e comunicar desempenho;
  • D – Melhorar sistema informático e comunicações;
  • E – Melhorar controlo de stocks;
  • F – Subcontratar melhor;
  • G – Controlar moldes;
  • H – Produzir melhor;
  • I – Formar melhor;
  • J – Melhorar conservação;
  • K – Melhorar planeamento da definição do produto;
  • M - Desenvolver prescrição;
  • N - Promover marca

Quanto ao conteúdo genérico de cada iniciativa podemos ter:


A etapa seguinte passará pela capacidade de monitorizar, quer a execução do plano de acção, quer os resultados associados à sua implementação. Ou seja, estamos mesmo a convergir para o futuro desejado?

As iniciativas estratégicas representam o como, como fazer a transformação que fará com que a empresa se concentre na execução da sua estratégia, na satisfação dos clientes-alvo. 50% das organizações não relacionam a estratégia com planos de curta-duração e orçamentos.

As iniciativas estratégicas representam o esforço para colocar a empresa numa acção alinhada, concentrada, sintonizada, para vencer a inércia e a resistência à mudança.
As iniciativas estratégicas são colecções de projectos discretos e de duração limitada, que saem da rotina diária das operações e que são desenhados para ajudar a empresa a tingir as suas metas de desempenho.

Falta-nos mostrar um exemplo de ficha de missão, o documento usado para planear e monitorar cada uma das iniciativas.

Falta-nos mostrar outro exemplo de mapa de relações de causa-efeito e de como determinar os tópicos a abordar em cada iniciativa.

Continuar.




sexta-feira, agosto 03, 2018

Qual é a prioridade?

"What works for a company at day (or dollar) one probably won't work for that company at day (or dollar) one thousand, let alone 1 million. And at dollar 100 million? No way. It's a very different game at each age and stage of company growth, and you need to be ready to adapt the way you play to account for the way the game is changing. To approach a business the same way at different ages and stages is as silly as parenting a toddler the same way you would parent a teenager.
...
There are four distinct stages that organizations mature through, which are determined by factors like revenue and valuation. It's these elements that inform the stage a company is in, far more than how long the company has been around.
...
Stage 1: Startup.
Revenue: $0 to $10 million
Valuation: $5 million to $50 million
Your priority: Whatever it takes...
Stage 2: Growth.
Revenue: $10 million to $25 million
Valuation: $50 million to $150 million
Your priority: Systems and processes...
Stage 3: Scale.
Revenue: $25 million to $100 million
Valuation: $150 million to $350 million
Your priority: Brand and culture...
Stage 4: Enterprise.
Revenue: $100-plus million
Valuation: $350 million to $1-plus billion
Your priority: Culture or die"
Interessante, relacionar a prioridade do Estágio 1, com aquilo a que chamo tecto de vidro, uma justificação para não dar o salto para o estágio 2.

Trechos retirados de "$1 to $1 Billion: A 4-Stage Formula for Company Growth"

Transformar uma empresa de forma alinhada com a estratégia (parte V)

Parte I, parte IIparte III e parte IV.
"Agora a equipa deverá equacionar que acções concretas elementares deverão ser executadas, que “injecções” deverão ser inoculadas, para eliminar cada uma das causas-raiz da figura.

Por exemplo:


  • “Não seguimos boas práticas de gestão de projectos no desenvolvimento das colecções”, a organização pode decidir que a injecção necessária pode passar por formar os estilistas e equipa de desenvolvimento de produtos, em boas práticas de gestão de projectos, e por disponibilizar software de apoio;
  • “Não damos o apoio adequado aos subcontratados” a organização pode decidir seleccionar um colaborador actual, com conhecimentos de costura e com conhecimento das exigências do mercado, para apoiar e acompanhar o trabalho dos subcontratados.

Listando todas estas acções elementares, convertemos o desafio da transformação alinhada com a estratégia num, ou mais projectos. Depois, há que definir responsáveis por cada uma dessas acções e calendarizar a sua execução e monitorização.

Repetindo esta metodologia para a totalidade da comparação entre a empresa de hoje com a empresa do futuro desejado, conseguimos desenhar um conjunto de iniciativas estratégicas que actuando onde é preciso, permitirão criar a organização do futuro, uma organização sintonizada com a estratégia delineada no mapa da estratégia.

Uma equipa pode, normalmente, identificar entre 3 a 8 iniciativas estratégicas, cada uma traduzida, materializada num plano de acção com compromissos temporais, da responsabilidade de pessoas concretas, o resultado de todo o esforço de procurar concentrar, alinhar, sintonizar os recursos, vontades, atenções e emoções da organização no cumprimento, na execução da estratégia.
Estes planos de acção vão transformar a realidade, vão fazer com que a estratégia deixe de ser um conjunto de conceitos abstractos e se visualize em desafios quotidianos que as pessoas podem ver e apalpar.

Continua.

quinta-feira, agosto 02, 2018

Pode ser perigoso

A propósito de "Já não há Champions e Liga espanhola, mas presidente da SportTV diz que não vai baixar o preço da mensalidade"


Esta técnica costuma resultar mal, é a técnica dos estados, mantêm ou aumentam a impostagem ao mesmo tempo que reduzem os serviços prestados. Os estados têm o poder das armas para se imporem aos saxões (contribuintes), as empresas, em economias livres, não.

Por isso, este movimento, pode dar maus resultados. Aumentar preços sem aumento do valor criado para os clientes, pode ser perigoso:
"Procter & Gamble said it was raising prices on some of its biggest brands, a strategy shift after the consumer-products giant reported another quarter of lackluster revenue growth.
.
After more than a year of trying to combat weak demand with lower prices on staples like Tide detergent and Gillette razors, executives said Tuesday the company was changing course. P&G said it would increase prices on its Pampers brand in North America by 4% on average and by 5% on its Bounty, Charmin and Puffs brands.
.
The increases go into effect later this year or in early 2019. As the biggest player, P&G tends to drive industrywide pricing moves."
Quando a procura baixa e uma empresa responde com uma baixa de preços, e o resultado é negativo. Talvez seja sintoma de uma mudança mais profunda. E talvez a solução passe por oferecer melhores produtos a um preço superior, não os mesmos produtos de sempre a um preço superior.
 
Trecho retirado de "Procter & Gamble, in a Strategy Shift, Moves to Raise Prices"

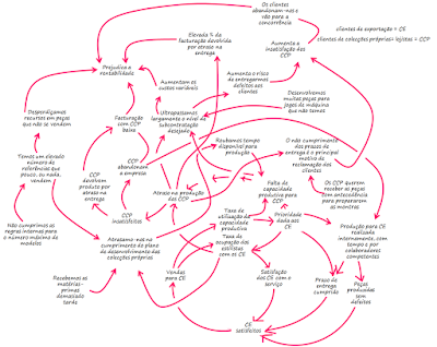
Transformar uma empresa de forma alinhada com a estratégia (parte IV)

Parte I, parte II e parte III.

Olhando para a figura:

É possível detectar ciclos sistémicos:
Identificação explícita de ciclos que se auto-alimentam e influenciam o sistema

Assim, o ciclo C1 relata que há medida que as vendas para clientes de exportação (CE) crescem:
-> aumenta a taxa de ocupação dos estilistas da empresa com as peças dos CE -> o que promove o aumento da satisfação dos CE com o nível de serviço prestado;
-> aumenta a taxa de ocupação da capacidade produtiva com as peças dos CE -> dando-se prioridade aos trabalhos para os CE -> a empresa pode cumprir os prazos de entrega para CE;
-> aumenta a taxa de ocupação da capacidade produtiva com as peças dos CE -> dando-se prioridade aos trabalhos para os CE -> a produção para os CE é realizada internamente, com tempo e por colaboradores internos formados e experientes -> as peças são produzidas sem defeitos.

Tudo isto contribui para CE satisfeitos -> o que contribui para o aumento das vendas para CE e o ciclo repete-se, aumentando cada vez mais a dedicação do gabinete de estilismo e da produção para o serviço aos CE.

O ciclo C2 descreve a seguinte estrutura:

Como nos atrasamos na produção das nossa peças da nossa marca, que serão vendidas aos clientes de colecções próprias (CCP) -> os CCP ficam insatisfeitos -> os CCP decidem deixar de trabalhar com a empresa -> o que liberta capacidade produtiva interna para prestar um melhor serviço aos CE -> o que leva à produção de peças sem defeitos e dentro dos prazos -> o que gera CE satisfeitos -> o que gera mais vendas para CE e maior dedicação dos estilistas para com os CE -> o que rouba disponibilidade para tratar das colecções próprias e gera atraso na produção das nossas peças.

O ciclo C3 descreve a seguinte estrutura:

Como nos atrasamos na produção das nossas peças -> roubamos tempo disponível para a produção -> o que diminui a capacidade da empresa para produzir internamente as colecções próprias o que:
-> inflaciona os atrasos na produção para os CCP; e
-> promove o recurso a muita subcontratação -> o que aumenta o risco de se entregar peças defeituosas -> o que gera insatisfação dos CCP -> o que leva ao seu abandono -> o que leva, como visto no ciclo C2 a aumentar a influência e peso dos CE.

A par disto a empresa em termos estratégicos quer apostar no mercado das colecções próprias, onde tem uma marca forte e margens muito superiores. O trabalho com os CE fornece liquidez, são clientes que pagam a pronto, mas está em risco de ser tomado por fábricas concorrentes no Leste da Europa, com as quais a empresa não pode competir no mercado pelo preço mais baixo.

Agora, se recolhermos todas as causas-raiz e as combinarmos em grupos mais ou menos homogéneos, encontramos a matéria-prima para o desenvolvimento das iniciativas estratégicas. Ou seja, para melhorar o desempenho do indicador “% da facturação devolvida por atraso na entrega” (e outros, por efeito sinérgico, como por exemplo, o grau de satisfação dos clientes, a taxa de reclamações, …), há que desenvolver acções que ataquem:
  • Recebemos as matérias-primas demasiado tarde;
    • Desviamos os nossos estilistas para o apoio às colecções dos clientes de exportação;
    • Não cumprimos as regras internas para número máximo de modelos;
    • Não seguimos boas práticas de gestão de projectos no desenvolvimento das colecções;
    • Os estilistas não gostam de se sentirem pressionados a cumprir prazos;
    • Temos dificuldade em cortar referências da proposta inicial dos estilistas;
    • Desenvolvemos muitas peças para jogos de máquinas que não temos;
    • Não avaliamos correctamente o potencial dos subcontratados;
    • Não damos o apoio adequado aos subcontratados.

    Causas-raiz identificadas e seleccionadas pela empresa

    Continuação.

    quarta-feira, agosto 01, 2018

    "effectiveness is more important than efficiency"

    Um clássico deste blogue, a diferença entre eficácia e eficiência:
    "effectiveness is more important than efficiency.
    ...
    There is a difference between being efficient and being effective. Efficiency is doing things with faster, with greater ease, and with less effort. Effectiveness is about producing an outcome.
    ...
    The Pareto principle, which seems to be some law of nature, shows that around 80 percent of your results come from around 20 percent of your actions. About 80 percent of your revenue likely comes from approximately 20 percent of your clients, plus or minus.
    .
    This being true, it would make sense that effectiveness be the goal in the 20 percent of activities responsible for creating 80 percent of your results. Efficiency might be a better goal for the 80 percent of things that don’t move the needle."[Moi ici: Recuar a 2006 e recordar que o contrário de insatisfação pode não ser satisfação, e a diferença entre processos contexto e processos críticos - 2007]
    Trechos retirados de "Choose Effectiveness over Efficiency When the Outcome Is Important"

    Transformar uma empresa de forma alinhada com a estratégia (parte III)

    Parte I e parte II.

    Contemplando todas as relações de causa-efeito que a equipa “desenhou” na figura:

    Conjunto inicial de relações de causa-efeito

    Podemos questionar-nos: há alguma relação entre as relações de causa-efeito?

    A figura seguinte responde a esta pergunta.

    O conjunto das várias relações de causa-efeito base, com as respectivas interligações

    A figura acima mostra-nos, por exemplo, que a causa a3 além de influenciar 3, também influencia b2. b2 além de influenciar 2, também contribui para A4.

    Ao olhar para o conjunto da última figura o grupo pode procurar completar o panorama acrescentando mais elementos para completar as relações de causa-efeito, olhando a montante e perguntando:”Quais serão as causas que geram os efeitos?”:

    Completar as estruturas sistémicas questionando o porquê

    Depois, olhando a jusante e perguntando: “Quais poderão ser as consequências daquilo que já sabemos?” podemos continuar a completar o mapa das estruturas sistémicas que conspiram entre si para gerar o desempenho actual.
    Completar as estruturas sistémicas questionando “e daí?”

    O desdobramento a montante pode continuar até onde desejarmos, normalmente recuamos até encontrarmos causas-raiz, ou seja, teorias que julgamos terem um impacte significativo sobre os sintomas e que podem ser controladas, sobre as quais podemos actuar, por exemplo, “a4. Recebemos as matérias-primas demasiado tarde”. Assim, uma das mudanças a introduzir no sistema passará por desenvolver acções, de forma a conseguir receber as matérias-primas mais cedo e assim iniciar o desenvolvimento das colecções mais cedo.

    Algumas das frases têm de ser encaradas como constrangimentos sobre os quais não podemos actuar, por exemplo, “a5.Os clientes querem receber as peças com antecedência para prepararem as montras”, não há nada a fazer, é uma realidade imutável, tal como a lei da gravidade.

    Neste exemplo, foi possível identificar um sistema que se auto-alimenta e contribui para o comportamento do indicador “% da facturação devolvida por atraso na entrega”. A empresa tem dois tipos de clientes: o cliente lojista (que recebe e expõe os produtos da marca, das colecções da empresa) e o cliente exportação (que compra capacidade produtiva à empresa) e o que a equipa conseguiu descrever foi:
     Estrutura sistémica a funcionar na empresa

    Continua.