terça-feira, setembro 30, 2008

Cartografar/Mapear os processos de uma organização

Por vezes dizem-me, quando proponho a uma empresa de serviços o exercício de cartografar o sistema de processos que a compõem:
- Isso não se aplica à nossa organização. Isso é só para fábricas!
.
Aqui vai um exemplo aplicado ao circuito de uma pessoa, desde que é apanhada pela polícia de Tulsa County no Oklahoma até à decisão do tribunal.
.
Primeiro um esquema global
.

Depois, um pormenor do mesmo
.

Imagens retiradas daqui.
.
Um mapa deste tipo permite balizar as fronteiras do sistema e concretizar o âmbito de actuação.
.
Se defirmos etapas ou pontos de referência ao longo do circuito podemos estabelecer e monitorizar tempos de ciclo - há algum engarrafamento? Se sim onde e porquê?
.
Se definirmos etapas ou pontos de referência ao longo do circuito podemos estabelecer pontos de monitorização e acompanhar a evolução da taxa de não-conformidades. Que falhas? Com que frequência? Onde acontecem?
.
Se definirmos conjuntos de actividades entre pontos de referência podemos calcular os custos e acompanhar a evolução dos mesmos.
.
Uma vez identificadas as actividades é imediata a resposta a questões como:
  • que funções participam?
  • que autoridades e responsabilidades?
  • que formação é requerida para a boa execução das actividades?
  • que equipamentos, que instalações, que informação é requerida para a boa execução das actividades?
  • ...
Sem a identificação do mapa de processos do sistema nunca podemos aspirar a competir com hipóteses.

Por que demorou tanto tempo?

No passado dia 15 de Setembro de 2007 utilizei este marcador pela primeira vez " "
.
Ontem, 29 de Setembro de 2008, o referido ministro caiu finalmente na real "Mundo da prosperidade acabou, diz Manuel Pinho"
.
"Não estou certo que a estratégia de dramatização tenha algum interesse na gestão das expectativas. E, quanto em economia são as expectativas. E, quanto em economia é a confiança.
.
Mas o facto de na comunicação política estarmos diante deste tipo de abordagens, os decisores da comunicação têm que ter presentes duas realidades. A primeira é que a propaganda não é compatível com a mentira. Só resulta a propaganda assente na verdade. O segundo aspecto é que, ainda que a elite dirigente minta ao seu eleitorado, convém que ela esteja atenta e vigilante e, sobretudo, não se convença com o seu próprio discurso, ele que é irrelevante para a realidade." (aqui)

Modelos mentais (parte II)

Continuado daqui.
.
"Mental models are useful to the extent that they edit the world around us down to what we perceive as the essentials. "A tight analogy or model permits us to know more about the world with less work," ...
.
"As such, mental models can facilitate success or, if inaccurately shaped, bring failure. They help us determine how to take advantage of opportunities and how to hedge risks. They help us spot problems and work out solutions. Mental models and the rules of conduct generated from them - whether explicit or implicit - are at the core of most managers' reasoning processes.
.
Mental models aid managers in problem solving, as well, particularly the complex problems that corporate decision makers face. without recourse to mental models, our cognitive systems would be too overloaded with data to function successfully."
.
Sem modelos mentais, sem regras rápidas de tratamento da informação que chega da realidade externa as empresas não podem operar.
.
Assim, temos de ter modelos mentais.
.
Trechos retirados de "Creative Destruction - Why Companies That Are Built to Last Underperform the Market - and How to Successfully Transform Them" de Richard Foster e Sarah Kaplan

Que reuniões? (parte I)

Após uma reflexão estratégica surge uma estratégia, uma proposta de valor, a determinação dos clientes-alvo.
.
Podemos traduzir essa reflexão num mapa da estratégia e promover iniciativas capazes de transformar a organização actual na organização do futuro, a organização capaz de gerar os resultados futuros desejados.
Contudo, a viagem para o futuro não é uma linha recta sem problemas nem desvios.
"like mission control after a spaceship has been launched to a distant destination, the enterprise needs to continually monitor and adjust its performance to achieve strategic objectives. Managers guide the enterprise by holding a structured set of meetings that deal with operational problems and improvement programs; their aim is to review the strategy and to adjust or transform it as needed."
.
Surge então um problema que afecta as PME's, como as equipas de gestão são curtas, há uma tendência para realizar reuniões onde se misturam temas sobre as operações com temas sobre a estratégia.
.
Como as Operações trazem preocupações imediatas, urgências que têm de ser resolvidas, previsões de vendas que não foram cumpridas e que têm de ser repensadas, avarias que demoram a ser reparadas, atrasos nas matérias-primas, taxas de defeitos demasiado elevadas, ... o prime-time das reuniões é ocupado com as Operações e não sobra tempo para a estratégia.
.
"We have no time for strategy. If we miss our quarterly numbers, we might cease to exist. For us, the long term is the short term." (Quantas vezes já ouvimos esta conversa nas PME's portuguesas?)
.
Tão preocupados com o imediato
Perde-se a noção para o encadeamento dos acontecimentos internos e externos, para o filme que está a acontecer e que aí vem.
A solução passa por separar as reuniões as agendas e os intervenientes.
.
"Operational review meetings examine recent departmental, functional, and financial performance and address immediate problems that must be solved. Strategy review meetings examine indicators and initiatives from the unit's Balanced Scorecard to assess the progress, barriers, and risks associated with the successful implementation of the strategy. Strategy testing and adapting meetings discuss whether the strategy is working and whether its fundamental assumptions remain valid in light of data that have been collected on strategic measures. Participants at this meeting also assess changes in the competitive and regulatory environment and consider new ideas and opportunities that the enterprise can pursue.
.
The three meeting types have different frequencies, different sets of attendees, and, of course, different subject matters."
.
Continua.
.
Trechos retirados de "The Execution Premium - Linking Strategy to Operations for Competitive Advantage", de Kaplan e Norton.

segunda-feira, setembro 29, 2008

A dança continua

IMHO é só para inflacionar o volume de vendas da Sanofi-Aventis e trocar as voltas aos accionistas. Agora se gera sinergias corporativas, tenho as minhas dúvidas.
.
"Sanofi-Aventis to buy Czech generic drug maker"

Por que precisamos da batota (parte I)

Em Maio passado fiz aqui a apologia da batota, uma série de postais sobre a importância de não deixar ao sabor do acaso a experiência do contacto, da interacção entre um cliente e uma organização.
O nosso amigo Aranha enviou esta deliciosa e infeliz estória para ilustrar o muito que há a fazer nas empresas.

(Basta clicar na imagem para se poder ler o texto)

Artigo retirado da Vida Económica de 27 de Outubro de 2006.

Por que precisamos da batota (parte II)


Modelos mentais (parte I)

Os modelos mentais que transportamos connosco são poderosos simplificadores que evitam que fiquemos paralisados perante um excesso de informação, a tentar perceber o que se está a passar e o que nos está a acontecer.
.
"Mental models play a central and unifying role in representing object’s states of affairs, sequences of events, the way the world is, and the social and psychological actions of daily life.
.
They enable individuals to make inferences and predictions, to understand phenomena, to decide what action to take and to control its execution, and above all, to experience events by proxy." *
.
“If the organism carries a “small-scale model” of external reality and of its own possible actions within its head, it is able to try out various alternatives, conclude which is the best of them, react to future situations before they arise, utilise the knowledge of past events in dealing with the present and future, and in every way to react in a much fuller, safer, and more competent manner to emergencies which face it.” **
.
Não podemos viver sem modelos mentais, as exigências evolutivas integraram-nos na nossa maneira de ser e pensar.
.
* Johnson-Laird, P. N. (1983). Mental Models - Towards a Cognitive Science of Language, Inference and Consciousness

** Craik, Kenneth (1943). The Nature of Explanation

Previsão

Com ou sem colapso financeiro de uma coisa estou certo, vai voltar a ganhar importância a capacidade de criar riqueza através da indústria.
.
A falta de dinheiro vai reforçar a proximidade entre a produção e o consumo.

sábado, setembro 27, 2008

"Advanced Presentations by Design"

É o nome de um livro que acabei de ler esta semana.
.
Como formador e orador procuro melhorar as minhas apresentações. Tem sido uma longa viagem, desde os acetatos físicos carregados de texto, até ás actuais apresentações em Powerpoint quase sem texto.
.
Ainda no século passado, à conta de uma publicidade na revista The Economist, descobri os livros de Edward Tufte, e comecei a aprender uma nova linguagem. Depois de algumas experiências menores de leitura, descobri Stephen Few em 2006, Garr Reynolds em 2007 e, já este ano, Nancy Duarte. Tudo gente que me ajudou a abrir os olhos e a enveredar por outras abordagens na difícil arte de criar uma apresentação atraente, que cative a atenção e transmita uma mensagem.
.
Por acaso... não há acasos, descobri um blogue este Verão "The Extreme Presentation (tm) Method" em que o autor (Andrew Abela) anunciava a publicação de um livro da sua autoria "Advanced Presentations by Design". Ao ler alguns dos postais, sobretudo sobre a definição dos objectivos de uma acção de formação (costumamos/costumo/costumava definir objectivos sobre mim, sobre o apresentador, o que vou apresentar, objectivos estilo agenda, quando devemos/devo/deverei definir objectivos acerca da mudança que a formação vai produzir na audiência) pensei, se consegui aprender isto e descobrir uma falha minha só com a leitura de um postal, o que não poderei aprender com a leitura do livro? Decidi encomendar o livro!
.
E valeu bem o investimento do tempo e do dinheiro.
.
Primeiro, trata-se de um livro como eu gosto, um livro carregado de referências bibliográficas sobre experiências e estudos associados às apresentações.
.
Segundo, apresenta uma ferramenta muito interessante para a definição dos objectivos de uma apresentação: a matriz From-To Think-Do.
.
Terceiro, apresenta uma metodologia (SCoRE Method) para ajudar a sequenciar a informação que queremos transmitir sob a forma de uma história atraente. Qual o enredo que vamos seguir para cativar a audiência?
.
Por fim, o autor apresenta algo que nunca vi discutido em lado nenhum. O autor distingue ballroom style presentations de conference room style presentations.
.
Quando estamos numa sala com uma grande audiência, se vamos fazer uma apresentação convém que usemos o ballroom style presentation "should have minimal text, perhaps just a brief title, and rich, relevant visuals. The look that you are trying to achieve with ballroom style is that of the evening news: visually rich and thoroughly professional."
.
Contudo, se estamos perante uma pequena audiência, se queremos interacção, se queremos fazer uma apresentação comercial, se queremos conduzir uma reunião, temos de seguir um outro tipo de apresentação "Good conference room style presentations should have lots of relevant detail and text, and should be handed out in paper, never projected.... This facilitates more productive conversations, because all the information for the discussion of the moment is right in front of everyone on a single page;"
.
Hoje em dia, com tantos portáteis e tantos projectores omnipresentes, tendemos a usar as apresentações projectadas por tudo e por nada, mesmo quando dificultam a comunicação. Embora já por vezes tenha sentido alguma comichão quanto ao uso de acetatos tipo ballroom em pequenas apresentações ou reuniões, nunca tinha questionado o seu uso. É um mundo novo que se abre.
.
Assim, como para quem tem um martelo, não faz sentido que tudo à sua volta seja encarado como um prego, também, lá por que temos um portátil e um projector à disposição, não quer dizer que temos de projectar os acetatos.
.
Não é só projectar ou não projectar, o conteúdo de uns e outros é/tem de ser diferente.
.
Valeu a pena a leitura.

sexta-feira, setembro 26, 2008

Pergunta

A propósito deste postal sobre um assunto que tenho constatado nestes primeiros dias de aulas, o incrível peso dos livros nas mochilas escolares.
.
Pergunto: nestes dias de Magalhães e Plano Tecnológico não se pode migrar para livros em formato pdf e acessíveis no computador?

Comentários (parte II)

Ainda acerca do livro de Kaplan e Norton "The Execution Premium - Linking Strategy to Operations for Competitive Advantage":
“The figure shows a 2 x 2 contingency table that explains the link between process improvements and Balanced Scorecard strategic priorities. (A figura que se segue concretiza, exemplifica a relação entre objectivos estratégicos e processos do negócio)
The columns classify the organization’s existing processes as either “excellent” or “needs improvement” according to, say, EFQM or Baldrige process excellence criteria. The rows distinguish between processes identified on the Balanced Scorecard as strategic – contributing to the differentiation of the company’s strategy – and those that are vital: necessary for the company’s success but not creating a strategic difference. (ao contrário da terminologia de Juran, Kaplan e Norton classificam de vitais os processos que têm de existir mas não são críticos para o negócio, pessoalmente prefiro a designação de processos contexto)
.
Examples of vital but not strategic processes are processing the payroll, closing the books each period, providing basic housekeeping, grounds maintenance, and security, and operating the phone system and computer network. The company needs its employees to be paid, its financial books closed on time and properly, its properties cleaned, maintained, and secured … But being the world’s best at any of these vital processes does not create innovative products, a differentiating experience for customers, or a productivity breakthrough for financial performance.
.
Vital processes are analogous to vital human processes such as those that determine body temperature, blood pressure, and heart rate. If any of theses is erratic or out of control, the body cannot function and immediate corrective action must be taken. But an individual with superb control over body temperature, blood pressure, and heart rate still has not created the conditions required for a long-term successful career in a chosen profession."
.
Tendo em conta a segunda figura:
  • os processos 6, 7, 8 e 9 são classificados como processos vitais;
  • os processos 1, 2, 3, 4 e 5 são classificados como estratégicos.
Voltando à primeira figura:
.
Algum dos processos vitais tem um desempenho negativo que não pode ser sustentado? Se sim encaixa-se no quadrante inferior esquerdo. Deve ser melhorado até atingir um nível de desempenho tolerável.
.
Algum dos processos vitais tem um desempenho excelente? Se sim encaixa-se no quadrante inferior direito. Aos processos contexto aplica-se o que descobri e escrevi aqui, aqui e aqui, ou seja, como estamos a desperdiçar recursos, devemos tomar medidas para os poupar. Para quê ter o melhor processo vita/de contexto do mundo se isso não nos traz vantagens competitivas? De certeza que os recursos poupados podem ser canalizados para os processos estratégicos.
.
Esta filosofia está em desacordo com as ideias dos prémios de excelência!
.
Algum dos processos estratégicos tem um desempenho negativo? Se sim, encaixa-se no quadrante superior esquerdo, temos de o melhorar para ter um desempenho excelente. Aqui ser excelente vale a pena, compensa o investimento. Esse investimento materialisa-se na segunda figura com a entrada das iniciativas. As iniciativas mudam os processos estratégicos para que se atinjam os objectivos estratégicos.
.
Algum dos processos estratégicos tem um desempenho positivo? Se sim, encaixa-se no quadrante superior direito, temos de manter o seu nível de desempenho.

Quando as galinhas tiverem dentes...

... é uma expressão usada para ilustrar algo que duvidamos que venha acontecer no futuro, ou algo que a acontecer demorará uma eternidade a manifestar-se.
.
OK! Hoje encontrei uma galinha com dentes:
.
"Japan reports rare trade deficit"

Revolução em curso

Mais um subsídio para a revolução em curso nas farmacêuticas:
.
"U.S. bans Ranbaxy drugs, and its shares fall 10%"

quinta-feira, setembro 25, 2008

Concentrar no que é essencial!!!

O meu amigo Eduardo, numa demonstração de quão bem me conhece enviou-me um e-mail com este filme:
.

.
Está lá tudo!
.
O filme é uma boa metáfora sobre o que quero dizer com "concentrar uma organização no que é essencial". As organizações, quando não assentam as suas actividades numa reflexão estratégica sobre quem são os clientes-alvo, sobre qual a sua proposta de valor e sobre qual o seu posicionamento sustentável, desperdiçam uma quantidade apreciável de recursos, de atenção, de energia, de motivação, e podem mesmo pôr o seu futuro em cheque.
.
O filme também se aplica ao caso particular das empresas que publicitam, como um feito notável, a certificação do seu sistema da qualidade, apesar de este, afinal, não estar assente nas realidades do negócio.
.
Quem faz um primeiro visionamento do filme é distraído e divertido pelo lutador malabarista. Contudo, quem fizer um segundo visionamento poderá reparar na postura do outro adversário. Um autêntico campeão escondido! Apreciem como ele deliberadamente prepara o ataque esperando o momento certo.
.
Concentrar uma organização no que é essencial é isto, é transformar uma organização numa máquina de guerra, num feixe laser que não desbarata energia (o outro é uma vulgar lanterna de algibeira) sintonizada e alinhada no que é essencial... e o essencial não é o barulho, o show-off, é a eficácia.
.
Muito obrigado meu caro.

Comentários

Kaplan e Norton, no seu mais recente livro "The Execution Premium - Linking Strategy to Operations for Competitive Advantage", escreveram:
.
“Strategy execution requires alignment and execution of both strategic initiatives and process improvement programs…"
.
Esta afirmação faz-me alguma incomodidade... por que distinguir as iniciativas estratégicas dos programas de melhoria dos processos?
.
Essa é, aliás, uma das incomodidades que os bons livros de Michael Hammer me deixam. Livros sobre reengenharia (excelente técnica), livros sobre a abordagem por processos (excelente ferramenta), mas Hammer não relaciona estratégia e processos. Assim, podemos estar a aplicar a reengenharia a processos sem relevância estratégia.
.
“Organizations can use the strategic objectives on their strategy maps and scorecards to enhance and align their process management programs. (Cá está!!!)
Quality models, by themselves, often focus on local, tactical, and unlinked process improvements. Quality resources are committed to processes that have been identified as falling short of best practices. This allocation process, however, occurs independently of strategic priority setting. (Cá está a falha que atribuo aos livros de Hammer, cá está a falha dos sistemas da qualidade. São sistemas da qualidade... a qualidade elegida como o alvo, como o fim. Devemos ter sistemas de gestão do negócio que utilizam técnicas e ferramentas que nasceram na área da qualidade) The BSC provides explicit causal links from quality and process improvements to successful outcomes for customers and shareholders. The cause-and-effect relationships in a strategy map and the strategic objectives on the Balanced Scorecard highlight the process improvements that are most critical for successful strategy execution. (a tradução da antepenúltima figura deste postal) The BSC provides the guidance that organizations need to redeploy their scarce resources of people and funds away from improving vital processes that are already operating satisfactorily and toward those processes most critical for implementing the strategy.”

.
Aligning quality and process improvement programs with strategy starts with the value proposition – the heart of a strategy. For example, companies offering a low-cost value proposition to customers will focus on reducing the cost, improving the quality, and shortening the cycle time of supply-chain, production, distribution, and service delivery processes.” (Ainda ontem escrevemos sobre esta falha da ISO 9001, ao não distinguir clientes de clientes-alvo nunca entra na base da definição de uma proposta de valor)

“In addition to improving existing processes, a newly created strategy map often identifies entirely new processes at which the company must excel.”
(Como escrevemos neste postal)
.
Continua

quarta-feira, setembro 24, 2008

A ISO 9001:2008 e a satisfação dos clientes, a oportunidade perdida? (parte III)

"As markets mature, (este é o ponto. Os mercados não são estáticos, o que funcionava ontem deixa de funcionar hoje) the shift from production-driven to customer-driven to
market-driven is critical to the company’s long-term success
. Becoming market driven does not mean you stop caring about customers or that you stop fully utilizing your production capability. Rather, a market-driven firm establishes that some customer segments are more strategic than others and that the organization will align its offering to meet the needs of strategic groups rather than align its operation to meet the needs of others."
.
Nos mercados, quando a oferta é menor do que a procura, como em Portugal nos anos sessenta, ou em Angola nos tempos que correm, o essencial é produzir a um preço competitivo, a palavra de ordem é production-driven.
.
Quando a oferta ultrapassa a procura, o factor crítico de sucesso deixa de ser o preço e passa a ser a qualidade, a satisfação dos clientes. A palavra de ordem é: clientes, clientes, clientes. O cliente é rei, o cliente é que manda. É o mundo customer-driven.
.
Querer ser tudo para todos não é fácil, a polarização dos mercados, o stuck-in-the-middle leva as empresas a descobrirem que nem todos os clientes são importantes, há clientes que são mais importantes do que outros, os clientes-alvo. É o mundo market-driven.
.
"A company cannot be market-driven if it wants to sell to everyone in the market and be all things to all people. There is no way you can understand all customers intimately and design the highest value offering for all of them. For this reason, market-driven companies must give up business to gain business, a tradeoff that appears frightening to the production-driven company, but is, in fact, extremely profitable once executed. Defining the competitive strategy and developing a marketing plan to implement it are the tools we use to focus a company more narrowly so that it can become market-driven. They help a company lead changes rather than be constantly battered by changes outside its control. Market-driven companies create the future they desire."
.
Estas realidades não permeiam a filosofia ISO 9001, no entanto, uma abordagem market-driven não é incompatível com a ISO 9001, basta olhar para a cláusula 5.2 e pensar em focalização nos clientes-alvo.
.
Não nos podemos esquecer da génese das normas da série ISO 9000, eram normas para os clientes auditarem os fornecedores. Se era esse o propósito, não fazia sentido que os fornecedores avaliassem os clientes.
.
Assim, quando no ano 2000 se passou de garantia da qualidade para gestão da qualidade... nem tudo o que resultava, decorria, da perspectiva inicial foi alterado. Quer sobre os clientes-alvo, quer sobre a necessidade de desenvolver actividade comercial. A ISO 9001 não diz uma palavra sobre a actividade de ganhar clientes... continua encalhada na perspectiva da garantia da qualidade, considerando apenas o tratamento dos pedidos dos clientes já existentes.
.
Trecho retirado de "Winning Without Competition: How to Break Out of a Commodity Market."

Para reflexão...

Acerca da voragem do cuco.
.
O DN de hoje publica o artigo "Derrapagem fiscal atinge os 595 milhões de euros", assinado por Rodolfo Rebêlo.
.
Caso para o ministro dizer "Agora que estávamos a acabar com o défice é que os impostados saxões morrem. É preciso ter azar!"

terça-feira, setembro 23, 2008

A ISO 9001:2008 e a satisfação dos clientes, a oportunidade perdida? (parte II)

Continuado daqui.
A imagem (retirada daqui) ilustra de forma concreta como os clientes não são todos iguais.
.
Á empresa da figura tem muito melhores margens com os pequenos clientes do que com os grandes. Deve apostar em pequenas séries, pequenas quantidades.
.
Qualquer empresa, para fugir a um mercado de commodities, um mercado infestado de tubarões, e conseguir um posicionamento diferenciado sustentado é fundamental abandonar a postura de considerar todos os clientes como importantes e adoptar a preferência pelos clientes-alvo.
.
.
Os clientes que uma empresa tem não podem ser uma herança histórica, têm de ser o resultado de uma reflexão e decisão.
.
"Production-driven companies measure success by capacity utilization and profitability as opposed to marketshare and customer retention and satisfaction. A customer-driven company is very focused on satisfying customers, but it lets customers lead so to speak. It provides what customers demand, often times creating huge resource conflicts within the organization.
.
A market-driven company chooses the markets in which it wants to secure a leadership position. It develops an intimate and deep understanding of the target market so that it can combine this knowledge with the understanding of its own technology to best address the needs of strategic customers (i.e., those in the selected target markets). A market-driven company offers customers products and services they did not know they wanted, but are delighted to have.
.
Marketdriven companies solve problems customers did not think were solvable.
.
A key difference among these three types of firms -- production-driven, customer-driven and market-driven -- is how they view the scope of their business, i.e., what they sell (products, services, technologies), where they sell (channels and geographies), whom they sell to (i.e., target markets) and their relationship with other members of the value chain. Is scope taken as a given
(i.e., production-driven), a response to customers’ demand (i.e., customerdriven) or an opportunity to create strategic differentiation (i.e., market-driven)?
.
Scope has a significant effect on customer value, and therefore the viability of your business long-term."
.
Porquê toda esta preocupação com a identificação dos clientes-alvo?
.
Por causa do dinheiro que se perde.
.
Por causa do dinheiro que não se ganha.
.
Por causa da formidável quantidade de recursos que se desperdiçam, ao trabalhar para o alvo errado.
.
Como é que isto se relaciona com a ISO 9001?
.
Continua.
.
Trecho retirado de "Winning Without Competition: How to Break Out of a Commodity Market."

segunda-feira, setembro 22, 2008

A descredibilização da política e...

... o afastamento da Europa.
.
Há dias, acerca do futuro do mercado do leite, questionei-me sobre até que ponto os políticos romenos terão informado os cidadãos romenos sobre as implicações da adesão à UE para o modo de vida de quem vive ligado à agricultura na Roménia.
.
É que se olharmos para o fim das quotas para a produção leiteira e procurarmos ver o que está escrito nas estrelas, o futuro é claro, é líquido, é transparente... aproximamo-nos cada vez mais de um modelo "puro" de competição pelo preço com vantagem para a produção em larga escala, a industrialização da produção leiteira.
.
Estava eu preocupado com a eventual ignorância dos produtores romenos quanto ao seu futuro, quando afinal constato que por e na Galiza a situação é semelhante:
.
O que funcionava ontem deixa de funcionar hoje. A incapacidade de acompanhar essas mudanças, por desconhecimento, por preguiça, por incredulidade gera o desespero, este gera a violência:
  • "Ganaderos derraman en Lugo 2.500 litros de leche procedente de Portugal" no Faro de Vigo;
  • "Agricultores da Galiza deitam fora 25 mil litros de leite português" no Público;
  • "Produtores derramam leite português comercializado na região" na SIC online.
As associações do sector não conseguem explicar aos seus associados o que vem aí? Quais as implicações do fim das quotas para o negócio?

Porque é que estes assuntos não são explicitados?

Fidelizar clientes

Este postal no blogue de Tom Peters "A bribe is not a relationship" ajuda a reflectir sobre o tema da fidelização dos clientes.
.
As empresas querem clientes que continuam a comprar e mantêm uma relação continuada por causa de um diálogo permanente ou por causa de uma sucessão de subornos?

A ISO 9001:2008 e a satisfação dos clientes, a oportunidade perdida? (parte I)

A cláusula 5.2 da norma ISO 9001:2008 refere, tal como a versão de 2000:
.
"A gestão de topo deve assegurar que os requisitos do cliente são determinados e que se foi ao seu encontro, tendo em vista aumentar a satisfação do cliente."
.
A ISO 9001:2008 mantém o texto da cláusula 8.2.1:
.
"Como uma das medições do desempenho do sistema de gestão da qualidade, a organização deve monitorizar a informação relativa à percepção do cliente quanto à organização ter ido ao encontro dos seus requisitos. Os métodos para a obtenção e a utilização desta informação devem ser determinados"
.
E acrescentou-lhe uma nota: "Monitoring customer perception can include obtaining input from sources such as customer satisfaction surveys, customer data on delivered product quality, user opinion surveys, lost business analysis, compliments, warranty claims, dealer reports."
.
Tudo isto é muito lindo mas clientes satisfeitos não são uma condição necessária e suficiente para o sucesso financeiro. As empresas podem ter os seus clientes satisfeitos e em simultâneo estar a perder muito dinheiro, mesmo que os clientes paguem a tempo e horas.
.
Clientes satisfeitos é uma condição necessária mas não suficiente!
.
Há clientes que não interessam a um negócio, e isso a ISO não refere, para a ISO os clientes são todos iguais e sagrados.
.
Este postal de Seth Godin "Listening to the loud people" ajuda a recentrar a discussão e a distinguir clientes de clientes-alvo:
.
"listen to the customers that are the most profitable, the most loyal or the most likely to spread word of mouth among the people you want to become your customers"
.
"Amplify the voices of the people you care about, those with the most value to you in the long run"
.
Continua.

domingo, setembro 21, 2008

Criação de riqueza

A criação de riqueza acontece é na economia real: reflexão; pensamento estratégico; clientes-alvo; proposta de valor; acção.
.
Exemplo no Diário de Notícias de hoje "Austrália e Japão vão importar mais sapatos portugueses", artigo assinado por Ilídia Pinto.
.
Uma amostra:
.
"Compradores asiáticos e da Oceânia reforçam carteira de clientes do sector de calçado
.
A retracção no consumo não parece ter chegado à capital mundial da moda. Durante quatro dias, pela feira de calçado de Milão, a Micam, passaram milhares de visitantes profissionais e o balanço dos empresários portugueses é positivo. Há mesmo quem regresse com a posição de tal modo reforçada junto dos clientes que estes já duplicaram as encomendas em relação à época passada. Milão acolheu bem os 80 empresários portugueses, a segunda delegação estrangeira mais numerosa na maior feira de calçado do mundo."

sábado, setembro 20, 2008

Para comprender melhor as correntes e os ventos em que estamos a navegar

Um artigo, para ajudar a reflectir sobre o mundo global em que vivemos, na revista The Economist "A Bigger World"

Acções preventivas, uma ajuda da ISO 9001:2008?

A ISO 9000:2005 define a palavra revisão como:
.
“actividade realizada para assegurar a pertinência, adequabilidade e eficácia do que estiver em causa, por forma a atingir os objectivos estabelecidos”
.
E define eficácia como:
.
“medida em que as actividades planeadas foram realizadas e conseguidos os resultados planeados
.
A alínea f) da cláusula 8.5.2 Acções correctivas da norma ISO 9001:2000 refere:
.
“rever as acções correctivas empreendidas”
.
A alínea e) da cláusula 8.5.3 Acções preventivas da norma ISO 9001:2000 refere:
.
“rever as acções preventivas empreendidas”
.
Contudo, apesar das definições da ISO 9000, parece que muita gente interpreta “rever as acções” como sinónimo de verificar se a acção foi realizada, em vez de avaliar a sua eficácia.
.
Assim, para minimizar esta ocorrência a ISO 9001:2008 altera as alíneas f) e e) para:
.
“rever a eficácia das acções correctivas/preventivas empreendidas”
.
Já agora, espero que esta alteração ajude muita gente a olhar para as acções preventivas de um modo diferente.
.
Se continuarmos a encarar as acções preventivas como acções tomadas para evitar que algo que nunca aconteceu até agora continue a não acontecer, esta revisão da eficácia não tem sentido. Esse algo pode continuar a ocorrer por motivos independentes das acções tomadas.
.
Agora se olharmos para as acções preventivas como as acções que resultam da revisão, da análise crítica do desempenho passado, um novo mundo abre-se aos nossos olhos. Por exemplo:
.
Em 2008 a taxa de atrasos na entrega foi de 8%. É um bom número, superamos a nossa meta que era de não mais de 10%. Contudo, as exigências actuais do negócio, o aumento da concorrência e a pressão dos clientes, levam-nos a concluir que não podemos tolerar este nível de desempenho em 2009. Assim, propomos como meta para 2009 que a taxa de atrasos na entrega seja inferior a 5%.
.
Neste momento não temos não-conformidade, 8% é um bom resultado.
No entanto, se daqui a um ano mantivermos o mesmo nível de desempenho, 8% vai ser uma não-conformidade.
.
As acções que vamos desenvolver para atingir a meta de <5 a="" ac="" br="" de="" fazem="" n="" ncia="" o-conformidade.="" o="" ocorr="" para="" parte="" prevenir="" preventiva.="" uma="">.
Daqui a um ano, ao olhar para os números do desempenho, vai ser possível avaliar de modo claro, objectivo e inequívoco se a acção preventiva foi eficaz ou não. Basta comparar o desempenho futuro real, com o desempenho futuro desejado, a meta.
.
Talvez assim passemos a ver menos acções preventivas exóticas, inconsequentes e até folclóricas só para auditor ver.

sexta-feira, setembro 19, 2008

Pernaltas

Quarta-feira passada, ao final da tarde aventurei-me a fazer jogging até a uma lagoa que descobri este Verão (bem, agora a lagoa está reduzida a charcos).
.
Ao chegar fui surprendido, e surprendi uma imponente garça-real que se pôs de imediato em fuga.
.
O local é este (filmei-o ontem) depois de mais uma sessão de jogging.


.
Esta zona onde vivo é rica em pernaltas, as mais comuns são:

As cegonhas. É possível, ao final das tardes do final do Verão, ver em simultâneo em voo, cerca de meia-centena destes bonitos bichos.
Esta é uma garça-branca pequena (Egretta-Garzetta), outro habitante regular.
Esta é que é a garça-real (Ardea cinerea), é uma ave fácil de encontrar ao longo de todo o ano.
A figura acima retrata uma pequena garça, a garça-boieira (Bubulcus ibis). Na Primavera é fácil encontrá-las junto ao gado, algumas mesmo em cima das vacas a catar-lhes os parasitas.
Esta é a garça que eu encontro menos vezes, a garça-vermelha (Ardea purpurea).

.

Na altura das migrações é natural que, procurando bem, se encontrem outros exemplares, como por exemplo de colhereiro, como este aqui abaixo.

Na Ria nunca os vi, mas já os vi nas areias do Cabedelo na foz do Douro.
.

Fotos retiradas: daqui; daqui; daqui; daqui, daqui e daqui.

Imagem da lagoa no Google Earth, com indicação das coordenadas

Estratégia para o sector leiteiro

Estou a ouvir no programa "Portugal em Directo" na Antena 1 (zona centro) uma entrevista a Adalberto Póvoa sobre a produção de leite, sobre a importação de marcas brancas, sobre as quotas leiteiras, sobre o excesso de leite estrangeiro (da UE) vir "enxarcar" o "nosso" mercado.
.
A entrevista é um monumento à conversa de surdos em que se transformou a discussão sobre o futuro da agricultura portuguesa.
.
A conversa resume-se a defender o que existe, a protestar contra a importação... será que estes produtores não sabem o que aí vem? Será que estes produtores não equacionam o seu futuro no negócio? Como podem ter sucesso no futuro? Como podem ser competitivos?
.

Transformar as PME's em máquinas de competição internacional

No semanário Vida Económica de hoje destaco o pequeno artigo "Felmini conquista mercados do calçado mais exigentes"
.
O referido artigo é um exemplo claro das ideias que propomos para as PME's:
.
"A Felmini, empresa de calçado, passou por um profundo processo de reestruturação (não adianta tentar remendar o que já não tem conserto, ou seja, modelos de negócio ultrapassados) nos últimos anos. O objectivo foi deixar de trabalhar para grandes marcas internacionais e entrar no sector do retalho, impondo uma marca própria. Os resultados não poderiam ser melhores. Presente em quase toda a Europa, a Felmini tem conseguido garantir quota em mercados mais exigentes (em que mercados podemos ser competitivos de forma sustentada? Em que mercados podemos fazer a diferença? Em que mercados podemos aspirar aos níveis de rentabilidade atraentes?), como é o caso da Itália (país onde tem mais de 300 clientes). A partir do momento em que a empresa passou a operar com a sua marca (abandono da proposta de valor do preço-baixo, adopção da proposta de valor da inovação/marca/moda), aumentou a respectiva rentabilidade (outra coisa não seria de esperar, basta lecordar os números de Rosiello). No entanto, foi um processo que implicou profundas alterações (claro, trata-se de sintonizar, alinhar toda uma organização para a transformar numa máquina obcecada, dedicada, "paranóica" na produção da proposta de valor, não como algo de extraordinário, fruto do trabalho de super-humanos, mas como o produto perfeitamente normal de gente normal a operar num sistema, esse sim, excepcional. Por que concentrado no essencial). A área produtiva teve que ser adaptada (basta recordar a imagem deste postal, quase de certeza que partiram de um cenário não muito diferente do representado na última imagem deste postal), verificou-se a optimização do planeamento (marca implica séries de fabrico mais pequenas, séries de fabrico com alterações mais frequentes, mais flexibilidade, mais instabilidade) e o aperfeiçoamento da gestão. Além disso, houve que reajustar toda a área informática.
.
Um dos grandes passos foi no sentido da inovação e da diferenciação. Ao mesmo tempo, as colecções são adaptadas a cada tipo de mercado. O que implica uma grande flexibilidade a todos os níveis. Aliás, os seus responsáveis apontam como um dos principais problemas o facto de muitos modelos serem alvo de cópias. O que também, em contrapartida, não deixa de ser um indicador de reconhecimento do seu calçado."

quinta-feira, setembro 18, 2008

Ao que isto chegou...

Esta noite, dentro de meia-hora começa esta reunião.
.
Só estava habituado a ver isto nos filmes americanos com o Steven Seagal.
.
Adenda das 23:19
Acabo de chegar da referida reunião... é impressionante o pântano legal em que os cidadãos comuns têm de se mover no dia-a-dia.
.
O major da GNR presente na reunião afirmou que quer através de vestígios biológicos quer através da captura dos suspeitos com o produto de roubos, já foi possível relacionar o grupo a 34 assaltos na zona.
.
Assim que são apanhados e encaminhados para o juíz... saem logo a seguir. 34 vezes não é uma vez nem duas.
.
O major chamou a atenção para a ilegalidade dos cidadãos organizarem uma milícia. Logo a seguir um presente questionou o major de forma irónica: "A lei que se aplica aos trabalhadores é a mesma lei que se aplica aos ladrões. Assim, a gente limpa-lhes o sebo e ao final do dia estamos cá fora."

Obrigado Aranha


O Aranha enviou-me esta bela fotografia sobre a guerra da prateleira.

LOL LOL LOL

Querer aumentar a produtividade à custa de um código laboral, seja ele qual for.
.
Ver "Socialista Vítor Ramalho diz que Código do Trabalho é insuficiente para estimular produtividade".
.
Delirantes os dez segundos finais em que a jornalista Madalena Salema lembra que o governo não deve perder esta oportunidade para resolver o problema da produtividade.
.
Será que esta gente já pegou numa folha de papel em branco e num lápis, e procurou perceber o que é a produtividade, como se pode medir, qual o "gap" que nos distancia de outros países europeus e qual o salto que precisamos de dar? Ou só arrotam lugares-comuns?
.
Quer me parecer que falam de produtividade como um conceito étereo, em que só é preciso falar, não é preciso agir no terreno, preto no branco.
.
E, por favor, não desculpabilizem o papel dos gestores ao meter o governo nesta guerra. Os governos, quando muito, só podem contribuir com acções que gerem melhorias incrementais, as empresas precisam de melhorias radicais da produtividade. E essa é a responsabilidade existencial dos gestores.

Reframing

Este postal no blog de Tom Peters chama a tenção para algo de que as empresas precisam de fazer uso agora, mais do que nunca, reframing.
.
A partir de um exemplo pessoal, o autor chama a atenção para a situação em que perante os mesmos factos, por que sofremos uma transformação interior, temos a capacidade de percepcionar de um modo completamente diferente a realidade de onde emergem os factos.
.
Basta mudar o ponto de vista.

Determinar, em vez de identificar

A ISO 9001:2000 na cláusula 4.1 a) refere:
.
"(A organização deve) identificar os processos necessários para o sistema de gestão da qualidade e para a sua aplicação em toda a organização."
.
Ontem ao analisar melhor as alterações previstas para a versão ISO 9001:2008 apercebi-me desta pequena mas interessante modificação.
.
"determine the processes needed for the quality management system and their application throughout the organization."
.
Identificar não é o mesmo que determinar. Qual é a diferença?
.
Identificar é simplesmente reconhecer ou estabelecer algo, apresentar esse algo. Determinar implica aplicar um racional para chegar a um resultado. Determinar os processos necessários implica mais análise e avaliação do que simplesmente apresentação.
.
Para mim, que sou um fanático da abordagem por processos (IMHO, acredito que a "malta" da qualidade não faz ideia da ferramenta poderosa que pode ter entre mãos, bem aplicada é... o elo perdido que a malta da estratégia anda à procura, para concretizar as transformações estratégicas), bato palmas a esta alteração de tonalidade na cláusula. Duvido é que o mainstream lhe dê alguma importância.
.
No livro, no capítulo dedicado à cartografia dos processos, apresento três exemplos de modelos de processos de empresas certificadas que são um monumento ao que não se deve fazer, alguém liga... é chover no molhado.
.
Faz-me lembrar a aplicação do processo de Bolonha, responde-se às cláusulas isoladamente, pelo seu valor facial, agora criar um sistema... huumm, mais difícil.

quarta-feira, setembro 17, 2008

Formação: condição necessária mas não suficiente

Camilo Lourenço, no Jornal de Negócios, defende, no artigo de opinião "Produtividade baixa? Culpa das empresas", que a formação dos colaboradores é condição necessária e suficiente para aumentar a produtividade das organizações.
.
Destaco o trecho: "Como resolver o problema de 57% dos trabalhadores com baixas qualificações, um lastro que não deixa a economia crescer mais (veja-se os números da produtividade)?"
.
Pessoalmente acho a formação muito importante, tão importante que me recuso a colocá-la nas mãos de outrém, no entanto, não a considero como uma condição necessária e suficiente.
.
Julgo que a formação é condição necessária mas não suficiente.
.
De pouco vale a formação se as empresas não mudarem, se as empresas não subirem na escala de valor. Infelizmente as empresas não sobem na escala de valor por que têm colaboradores mais formados, se assim fosse era muito mais fácil, era muito menos arriscado.
.
As empresas sobem na escala de valor quando mudam, Quando mudam de clientes-alvo, quando mudam de proposta de valor, quando se concentram numa vantagem competitiva, quando abandonam clientes não-rentáveis.
.
O Diário Económico no artigo "Portugal é o único país na Europa com saldo comercial positivo" ilustra um fenómeno de grande aumento da produtividade que ocorreu em Portugal nos últimos anos, basta comparar os preços do calçado exportado vs o preço do calçado importado.
.
Este aumento da produtividade não foi, não tem sido pacífico, muitas empresas que não quiseram, não puderam ou não conseguiram reformular-se tiveram de fechar. Se a gestão não decidir mudar, ou não conseguir mudar, de pouco vale a formação.
.
O artigo "Trabalhadores de têxtil de Barcelos suspendem contrato para receber subsídio" assinado por Anabela Peixoto no Público de hoje documenta bem essa incapacidade de mudar:
.
"O concelho de Barcelos, onde predomina a indústria de malhas, tem sido um dos mais atingidos pela crise do sector, somando já 4500 desempregados, um número que representa quase 10 por cento dos desempregados no distrito de Braga - cerca de 50 mil, segundo a União dos Sindicatos de Braga."

terça-feira, setembro 16, 2008

"Então, as empresas portuguesas têm mais qualidade?"

Corri para ainda conseguir entrar no elevador antes da porta fechar-se. Quando olhei para a cara da pessoa que tinha segurado a porta, para lhe agradecer, reconheci a pessoa.
.
A jornalista sorriu e disparou “Então, as empresas portuguesas têm mais qualidade?”
.
Ooopss!
.
Pensei para comigo “Tanta coisa por dizer, tão pouco tempo”
.
Sorri e cobardemente respondi “Sim, está melhor… está melhor”
.
Passados escassos segundos a jornalista saiu no quinto andar e eu segui até ao sétimo andar.
.
Ao sair do elevador dei comigo a pensar no esquema mental que suporta aquele tipo de questão.
.
Julgo que se trata do eco esbatido de um mundo que já não existe, vou tentar explicar.
.
Quando, no final da década de 60 do século passado, o mundo ocidental começou a reparar para a crescente “invasão” de produtos “Made in Japan”, muitos mercados começaram a mudar. Desde o final da II Guerra Mundial que o preço era o factor essencial para conquistar encomendas e ganhar a preferência de consumidores. Num mundo em que a quantidade produzida e oferecida ao mercado era inferior à quantidade procurada, quem mais produzia, mais vendia. Assim, produzir muito era a regra fundamental para o sucesso.
.
As empresas japonesas, a seguir à II Guerra Mundial, começaram do zero num mercado fechado e muito, muito competitivo. Essa competição interna levou a uma evolução acelerada, gerando empresas capazes de produzirem artigos baratos. Só que produzir muito, num mercado com excesso de oferta, não chega, é preciso ser melhor que a concorrência. O mercado interno japonês levou as empresas a concentrarem-se num modelo de negócio designado por QCD (Qualidade – ausência de defeitos; Custo; e Entrega – respeito sagrado pelo cumprimento do prazo de entrega).
.
Assim, quando as empresas japonesas chegaram ao mercado ocidental tinham a vantagem de oferecerem produtos com uma fiabilidade superior. Essa qualidade superior começou a ser associada ao sucesso japonês. A qualidade superior permitia ganhar encomendas, ou conquistar consumidores. A qualidade superior funcionava como um order-winner, o preço tinha sido remetido para a categoria de qualifier (termos que aprendi com Terry Hill). Foi nesse ambiente que na década de oitenta do século passado as empresas, os governos, a economia, os mercados, os media, apostaram na qualidade como nunca se tinha feito até então.
.
Foi nesse ecossistema que em 1987 foi publicada a família de normas ISO 9000 para a garantia da qualidade, foi nesse ambiente que a maioria das empresas portuguesas, ao longo da década de noventa, começou a recrutar jovens para a função da garantia da qualidade. Qualidade era um factor crítico, era essencial para ganhar encomendas, era um factor diferenciador.
.
À medida que a qualidade se disseminava por cada vez mais empresas, fenómeno paralelo ao progresso do número de empresas certificadas, a qualidade foi perdendo importância… foi deixando de ser um order-winner, para passar a ser um qualifier. Ter qualidade deixou de ser um factor que fazia ganhar encomendas, para passar a ser um factor que assegurava apenas a possibilidade de apresentar uma proposta.
.
Assim, quando me perguntam “Então, as empresas portuguesas têm mais qualidade?” vejo ecos, vejo reflexos de um tempo que já não existe.
.
Sinto é que o ecossistema que cresceu em torno da qualidade como order-winner não fez bem a transição para a nova realidade em que a qualidade é um qualifier. As conclusões deste artigo “A contribuição do sistema ISO 9000 para o desempenho estratégico: um estudo em empresas brasileiras do setor químico” suportam o meu sentimento:
.
“O sistema de gestão da qualidade ISO 9000 contribui em maior grau no desempenho das variáveis relacionadas com a satisfação dos clientes com a qualidade e serviços e com os processos de produção e em menor grau com as variáveis relacionadas com o preço e com a perspectiva financeira. Este resultado é coerente com o foco principal do sistema ISO 9000, que é a satisfação do cliente.”
.
O problema é que a ISO 9000 considera todos os clientes como importantes, neste blogue defendemos que os clientes não são todos iguais, que existem clientes mais importantes que outros, os clientes-alvo. Como as empresas existem para servir clientes, se a escolha dos clientes a servir não for bem feita… por melhor que sejam geridos os processos produtivos e por maior que seja a satisfação dos clientes e a qualidade dos produtos e serviços, uma empresa pode perder dinheiro se não montar a sua organização em torno do serviço aos clientes-alvo com quem pode fazer a diferença.
.

segunda-feira, setembro 15, 2008

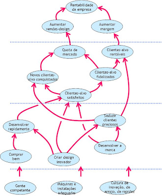
Por que é que concentrar no essencial não é treta? (parteII)

Continuado daqui.
.
Se considerarmos a empresa-tipo do postal anterior.
Se após uma reflexão, normalmente pressionada por resultados financeiros negativos, ou com uma evolução pouco simpática, a empresa decidir sair do estado de indefinição, do pântano do meio-termo.
.
Proponho que se comece por identificar os clientes-alvo (tendo em conta a evolução histórica, tendo em conta o perfil da empresa):
  • quem são os clientes com quem ganhamos mais dinheiro e porquê? (ganhar dinheiro não é o mesmo que vender - a propósito disto apreciar o minuto 10,00 do filme Feature);
  • quem são os clientes com quem perdemos dinheiro e porquê?
  • quem são os clientes onde a empresa pode fazer a diferença de forma competitiva sustentada?
  • qual é a proposta de valor a oferecer?
Uma vez obtida a resposta a estas questões é toda a organização que se tem de concentrar nessa escolha. A figura que se segue:


Ilustra as várias mudanças que se têm de pôr em marcha, ao nível da oferta, ao nível do processo; ao nível comercial, ao nível da cultura, ao nível das pessoas, ... toda a organização tem de se concentrar na oferta a apresentar aos clientes-alvo.
.
Em vez de desperdiçar energia, atenção, motivação no atrito promovido pela falta de direcção: Alinhar! Alinhar! Alinhar!

Pedaços de futuro

Há uma citação que afirma que o futuro já cá está, está é mal distribuído.
.
Um pedaço do futuro passa também por aqui "Don’t Buy That Textbook, Download It Free"

domingo, setembro 14, 2008

"Move up, move up, move up" (parte I)

Bastou olhar para o título "Empresa da Póvoa de Varzim segura plataformas petrolíferas no alto mar" (artigo assinado por Luís Villalobos no Público de hoje), para perceber que existia uma história sobre proposta de valor, sobre aumento do valor acrescentado e sobre subida na escala de valor.
.
"A Quintas & Quintas Offshore expediu na sexta-feira um sistema de amarração para uma plataforma de petróleo no golfo do México, negócio que representa um encaixe de dez milhões de euros para a empresa nortenha. O embarque, efectuado no Porto de Leixões num barco fretado para o efeito, é o culminar de um ano de trabalho de técnicos de engenharia e de seis meses de produção fabril. "
.
"Quando o grupo Royal Lankhorst Euronete, onde a família Gramaxo tem a maioria do capital, entrou no capital da Quintas & Quintas Offshore no ano passado, esta atravessava dificuldades.
.Agora, detendo já 100 do capital desde o início de 2008, José Gramaxo afirma que "a situação foi invertida devido à especialização" e à aposta "na produção de cordas de alta performance para aplicações offshore entre as quais se incluem os sistemas de amarração para plataformas petrolíferas em águas profundas".

sábado, setembro 13, 2008

A coruja das torres e outras corujas.


Hoje, entre as 18h30 e as 19h, ao passar junto a umas casas de agricultores, tive a oportunidade de ainda conseguir ver, a sair de uma chaminé, uma inconfundível Tyto alba (coruja-das-torres).
.
É impressionante, basta andar com os olhos atentos e em modo de busca, para que todos os dias se consiga vislumbrar uma ave-maravilha.
. .
A melhor cena com corujas foi no longínquo ano de 1984, tínhamos saído de Bragança por volta das 6h da manhã, para a pé fazer os cerca de 20 km que nos separavam de um viveiro de trutas no Parque de Montesinho.
.
Já a menos de 500m do viveiro deu-me um ataque e tive de ir a uma casa de banho improvisada debaixo de uma árvore.
.
Estava nesses preparos quando, olho para cima da árvore e vejo pertíssimo, uma imponente coruja-do-mato (Stryx Aluco), nesse momento, ambos assustámo-nos e a coruja saiu disparada para outro local de repouso..
Quando andava de mochila às costas ao longo das margens do Douro Internacional, um passatempo malandro, ao final do dia, consistia em assobiar em resposta ao cântico dos mochos-galêgos (Athene noctua), tinha o cântico tão afinado que eles vinham sempre ter connosco.
Fotos retiradas daqui, daqui e daqui.

Por que é que concentrar no essencial não é treta?

Numa situação de B2B podemos listar um conjunto de factores que julgamos serem relevantes para ditar o grau de competitividade de uma empresa, por exemplo:.
Considerando estes factores, podemos pensar em situações extremas que possam ser criadas para cada um deles:
.
Considerando estes factores, podemos pensar numa empresa que aposta nos produtos de alto valor acrescentado, nas pequenas séries, na flexibilidade, nos prazos de entrega e que se adequa a essa proposta de valor, concentrando-se em tudo o que a possa facilitar. Algo deste género:
.
Considerando os mesmos factores, podemos pensar numa outra empresa que aposta nos produtos de baixo valor acrescentado, nas grandes séries, na escala, no preço de arrasar e que se adequa a essa proposta de valor, concentrando-se em tudo o que a possa facilitar. Algo deste género:
.
Esta concentração no que é essencial, para facilitar a competição no âmbito de uma proposta de valor, não é garantia de sucesso, mas é uma condição básica para poder entrar numa competição sem ser suicida.
.
Contudo, em muitas PME's, o mais comum é deparar com este cenário:
.
Quanto mais recortada é a linha que se desenha, menor é a capacidade de competir numa qualquer proposta de valor, não se é nem carne nem peixe.
.
Como se pode querer competir com produtos de baixo valor acrescentado, tendo uma gama alargada de produtos, encomendas de tamanho intermédio, muitas mudanças de set-up e set-ups caros e demorados.
.
Como se pode querer competir com uma equipa comercial fraca ou inexistente, com uma equipa técnica fraca ou inexistente e sem uma cultura que permeie e ensope o quotidiano da gestão, do fabrico e da actividade comercial numa linha condutora sinérgica?

Foi por coisas como esta que...

... aqui, nos comentários, chamei aos imigrantes ucranianos membros da minha tribo.
.
O DN publica hoje um texto de Céu Neves intitulado "Os ucranianos festejam o início das aulas e os portugueses o fim".
.
Destaco as palavras do sacerdote que oficiava a missa solene de abertura das aulas "A escola é o primeiro passo no caminho para o vosso futuro. Será melhor quanto mais se esforçarem".
.
Mas atenção, não interessa cumprir um ritual se ele é só fachada exterior, ôco e sem consistência. As pessoas percebem se há autenticidade na cerimónia ou não (Gilmore & Pine), e se não há autenticidade quase que é pior a emenda que o soneto.
.
Não me esqueço desta afirmação de uma mãe imigrante ucraniana em Portugal "O ensino aqui é o pior de tudo".

sexta-feira, setembro 12, 2008

Como vai ser o próximo ano?

Convém não esquecer que no próximo ano o Governo tem o compromisso de "O Programa de Estabilidade e Crescimento actualizado português apresentado por Lisboa e aprovado pelos ministros das Finanças da UE em Março último prevê que o défice global das administrações públicas deverá diminuir gradualmente de 3% do PIB em 2007 para 2,4% em 2008, 1,5% em 2009, 0,4% em 2010 e, por último, 0,2% do PIB em 2011."
.
E entretanto "Eurogrupo descarta plano de choque para enfrentar crise"
.
Em ano de eleições, com a evolução que se prevê para o IVA, IRC, ISP, IRS... não creio que vá ser fácil.

Para quê manter a ilusão

No Jornal de Notícias de hoje "Produtores contra os preços do leite", artigo assinado por Ana Trocado Marques, destaco:
.
"O ministro da Agricultura e Pescas reafirmou, esta quinta-feira, que não irá intervir na descida do preço do leite. Jaime Silva apelou ao diálogo entre cooperativas e produtores e, face à ameaça de paralisação na produção, diz que não cabe ao Governo gerir preços."
.
Concordo que não caiba ao Governo gerir preços. Não caberá ao Governo, no entanto, desfazer as ilusões dos produtores que ainda não percepcionaram que produzir leite é um negócio de escala, de preço, e que quem não puder competir deve mudar de vida.
.
Para quê alimentar ilusões?
.
Com o fim futuro das quotas leiteiras a situação vai agravar-se. Por que continuar a manter a ilusão até ao descalabro? Nessa altura vão ter de saldar os meios de produção...

quinta-feira, setembro 11, 2008

Bonitos, barulhentos, coloridos e sempre em bando

Tenho uma irmã que mora em Tikrit, quando estou em casa dela, estes amigos são visita garantida: os abelharucos.

Imagem retirada daqui.

Destas, só em Portugal e na China

Este tipo de pêga, a pêga azul, só se encontra em Portugal (Vilar Formoso e Almeida foi onde já as vi) e na China. Por que será?

Imagem daqui.

Outra companhia barulhenta

Outra ave fácil de identificar que observei hoje, entre os campos de milho e as manchas de floresta australiana (eucaliptos e austrálias) infelizmente tão típicas do Portugal contemporâneo, é a pêga-rabilonga.
Imagem retirada daqui.

Por que não aumenta a produtividade?

Ontem, na sua crónica diária na TSF, Peres Metelo interrogava-se por que é que Portugal não consegue aumentar a sua produtividade.
.
A minha resposta passa por:

Combater no terreno favorável ao adversário, será uma boa estratégia?

No DN de hoje, no artigo "TAP entra na guerra de preços com 'low cost' " assinado por Leonor Matias encontro a seguinte frase: "Fernando Pinto, presidente da TAP, já tinha avisado que a "vida fácil" das companhias aéreas de baixo custo no mercado português "tinha os dias contados"."
.
É muito perigoso que um exército resolva combater um exército inimigo no terreno que dá mais vantagem a esse inimigo. Já o dizia Sun-Tsu, ainda o diz Kasparov.
.
Será que a TAP tem estrutura de custos para eleger como o seu alvo as companhias aéreas de baixo custo?
.
Em tempos de crise, tempos que estão para durar, talvez seja tempo de pensar que se tem excesso de capacidade instalada (como no caso dos centros comerciais) e equacionar o que deve ser feito para que esse excesso não prejudique a parte sã, ou a parte do negócio que pode ser salva.
.
De onde vem o dinheiro? Dos clientes!
Quem são os clientes-alvo da TAP?

Para reflectir

Assim que soube deste acidente na passada segunda-feira e deste outro ontem, e deste outro à momentos, ao saber que tinham morrido pessoas, o meu primeiro pensamento foi para os eventuais filhos que ficam sem pai de forma brutal e inesperada.
.
Talvez falte a muita gente conhecer este filme e interiorizar a sua mensagem.

quarta-feira, setembro 10, 2008

Balanced Scorecard - Formação

Propomos a realização da acção de formação Balanced Scorecard: Alinhar os Processos do Negócio para Executar a Estratégia para os próximos dias 6 e 7 de Outubro em Lisboa.
.
Interessados podem consultar informação sobre a acção aqui.
.

Política

Política é passar a mão pelo pêlo das corporações:
.
.
Sem as contradizer e sem apresentar uma visão alternativa para uma agricultura portuguesa futura.
.
A situação ideal era esta: havia um ponto de partida, a descrição da realidade actual; havia um ponto de chegada, a descrição de um estado futuro desejado para a agricultura portuguesa; e havia uma listagem de políticas, investimentos e acções que representavam a contribuição do governo para incentivar os agricultores a tomarem decisões e investirem num sentido coerente e conducente ao estado futuro desejado.
.
Primeiro devia fazer-se a caracterização da realidade actual e a caracterização da realidade futura desejada. Só depois faria sentido pensar nas acções e investimentos (sempre instrumentais).
.
Como não se define o estado futuro desejado, perde-se tempo, dinheiro e imagem de rigor e profissional, discutindo acerca de resmas e paletes de investimentos e acções (todas certamente bem intencionadas).

Uma metáfora para a formulação e execução de uma estratégia

Ainda acerca do artigo "How Pixar Fosters Collective Creativity" assinado por Ed Catmull (cofundador e presidente da Pixar) incluido na revista Harvard Business Review.
.
Encontrei uma metáfora do que é a reflexão e execução estratégica:
.
"In the early stage of making a movie, we draw storyboards (a comic-book version of the story) and then edit them together with dialogue and temporary music. These are called story reels. The first versions are very rough, but they give a sense of what the problems are, which in the beginning of all productions are many. We then iterate, and each version typically gets better and better."
.
O filme tem uma cena de partida e uma cena de chegada (o fim). Entre ambas desenrola-se uma estória. Sabendo qual o ponto de partida, que estória, que enredo, que personagens, nos podem levar ao ponto futuro de chegada?
.
Se equacionarmos uma primeira versão para essa estória, podemos de seguida realizar várias iterações, melhorando de cada vez o poder da estória, o poder do enredo.
.
Quantas vezes vemos estratégias que não passam de conjuntos de actividades, desligadas de um qualquer enredo credível? Desligadas de uma qualquer descrição de um ponto futuro de chegada?

Não misturar propostas de valor

Ou como Gilmore e Pine* diriam, a autenticidade requer a impossibilidade de se ser e não ser em simultâneo.
.
Ed Catmull da Pixar na revista Harvard Business Review que inclui o artigo "How Pixar Fosters Collective Creativity" resume esta regra da seguinte forma:
.
"We realized early on, however, that having two different standards of quality in the same studio was bad for our souls"
.
E numa unidade industrial é a mesma coisa, e numa empresa de prestação de serviços é a mesma coisa.
.
* no livro "Authenticity: What Consumers Really Want"

Experiências fora do corpo

Uso com alguma frequência esta imagem. As organizações devem realizar, com alguma frequência, experiências fora do corpo, são a essência da reflexão estratégica.
.
Essas experiências proporcionam o distanciamento que permite equacionar o que funcionou e funciona, e o que não funcionou ou não funciona.
.
A revista Harvard Business Review inclui o artigo "How Pixar Fosters Collective Creativity" assinado por Ed Catmull (cofundador e presidente da Pixar), nele encontrei esta pérola sobre as experiências fora do corpo.
.
"Observing the rise and fall of computer companies during my career has affected me deeply. Many companies put together a phenomenal group of people who produced great products. They had the best engineers, exposure to the needs of customers, access to changing technology, and experienced management. Yet many made decisions at the height of their powers that were stunningly wrongheaded, and they faded into irrelevance. How could really smart people completely miss something so crucial to their survival? I remember asking myself more than once: “If we are ever successful, will we be equally blind?”
.
Many of the people I knew in those companies that failed were not very introspective. When Pixar became an independent company, I vowed we would be different. I realized that it’s extremely difficult for an organization to analyze itself. It is uncomfortable and hard to be objective. Systematically fighting complacency and uncovering problems when your company is successful have got to be two of the toughest management challenges there are. Clear values, constant communication, routine postmortems, and the regular injection of outsiders who will challenge the status quo aren’t enough."
.
Julgo que o artigo nos próximos tempos é de acesso gratuito.

O comércio de proximidade

Até nos Estados Unidos o comércio de proximidade está de volta.
.
As mega-lojas estão na periferia, exigem tempo... e quem precisa de uma compra de última hora? E quem não tem tempo para uma deslocação mais demorada? E quem precisa de conveniência?
.
É outra proposta de valor!
.
No The New York Times "Miles of Aisles for Milk? Not Here".

terça-feira, setembro 09, 2008

Volume is vanity

Mais uma vez encontrei uma empresa (a quarta ou quinta este ano) que face ao ano passado, viu o seu volume de negócios descer mais de 15% e no entanto está a ganhar mais dinheiro!
.
Isto de querer aumentar a facturação a todo o gás rapidamente encaminha as empresas para situações em que aceitam encomendas em que acabam por perder dinheiro.
.
Qual é a proposta de valor? Quem são os clientes-alvo?
.
Quem sabe a resposta a estas perguntas agarre-se a elas e não se deixe ir na ilusão da facturação a todo o custo.
.
Mas quantas sabem as respostas? E quantas sabem as implicações das respostas? É preciso ler o que está escondido (e no entanto) à vista de todos.

Afinal o mundo não é assim tão plano

Já aqui escrevi sobre o último livro de Pankaj Ghemawat "Redefining Global Strategy – Crossing Borders in a World Where Differences Still Matter” (aqui e aqui, por exemplo) sobre os limites à globalização impostos por factores como a cultura, a distância geográfica e as diferenças de rendimento pessoal.
.
Aqui o Financial Times apresenta uma video lecture pelo próprio Ghemawat sobre o tema

Estratégia na agricultura

O que diria João Machado, presidente da Confederação dos Agricultores Portugueses (CAP), sobre as hipóteses dos cereais portugueses competirem no mercado se as perspectivas de aumento da produção russa se concretizarem num futuro próximo?
.
Basta olhar para este slideshow do The New York Times "Russia, Amid a Food Price Boom" e atentar no que significa: a terra arável russa mantida em pousio é seis vezes superior a toda a área de terra arável da Grã-Bretanha.
.
Se ao aumento da área de terra arável cultivada acrescentarmos o aumento da produtividade resultante da melhoria da gestão das quintas colectivas, ao serem adquiridas por empresas como a Black Earth Farming, podemos facilmente percepcionar um futuro com cereais mais baratos e muitos agricultores actuais, em vários países, incapazes de competir a esses níveis.
.
Assim, em vez de esperar que o céu lhes caia em cima num futuro mais ou menos próximo, o que é preciso é investir mais, muito mais, numa reflexão estratégica sobre posicionamentos competivos sustentáveis futuros.

segunda-feira, setembro 08, 2008

O barulhento

Hoje, ao final da tarde, durante o meu habitual passeio por um caminho rural, não vi, mas ouvi o grasnar barulhento típico de um gaio, como o da foto
que encontrei aqui.

Business Models

Alex Osterwalder está cada vez melhor, cada vez mais claro. Esta apresentação sobre os modelos de negócio da era da internet permite reconhecer muitos dos temas sobre os qais reflectimos neste espaço: clientes-alvo; proposta de valor; donos das prateleiras; processos críticos e recursos e infra-estruturas.
.
Além disso, a apresentação serve de modelo para quem usa o Powerpoint, é preciso usar mais imagem e menos texto!
.
Long Tail Business Models
View SlideShare presentation or Upload your own. (tags: innovation design)

O leite é a commodity alimentar por excelência

Neste postal "Operational Excellence is not a Substitute for Effective Leadership or a Good Strategy" pode ler-se:
.
"Michael Porter (Porter’s Five Forces) argues — I believe correctly –, in his seminal work, What is Strategy, that Operational Excellence is necessary but not sufficient. What is needed — even still and always — is a winning strategy. In his article, he argues that the essence of strategy consist of two related propositions:
  • (1) strategy is engaging in activities that are different than the competition
  • (2) strategy is engaging in activities that are similar than the competition, but perform better than the competition "
Primeiro o título do postal "Operational Excellence is not a Substitute for Effective Leadership or a Good Strategy"... não consigo concordar totalmente com Porter, se uma organização não trabalha o ponto 1, se uma organização não se diferencia, só lhe resta trabalhar o ponto 2, tem de investir tudo no ponto 2.
.
Dado que o leite é a commodity alimentar por excelência:
.
"Milk is the ultimate low-involvement category, and it shows."
.
Não é impossível apostar no ponto 1, mas não é fácil ter rentabilidade desse posicionamento. Assim, ao apostar única e exclusivamente no ponto 2 só há uma solução, desenvolver a aposta na proposta de valor do preço mais baixo, ao olhar para o que implica essa proposta de valor decorre naturalmente o que se relata no jornal Público de hoje no artigo "Portugal perdeu em 10 anos 40 mil explorações leiteiras", assinado por José Manuel Rocha:
.
"O número de explorações agrícolas dedicadas à produção de leite regrediu para um quarto" ... "a redução do número de vacarias não ter afectado a produção global de leite,"
.
"Em praticamente todos os países que integram a União Europeia generalizou-se um outro fenómeno - redução do número de vacas leiteiras, sem que daí decorresse uma quebra da produção de leite."
.
O negócio do leite é um negócio de escala, tudo o resto é treta.
.
Em 2000 viajei pelo interior rural francês e ficou-me gravada para sempre a beleza das pequenas povoações francesas. Pensei, está aqui o resultado do dinheiro da política agricola comum. No ano seguinte, no 11 de Setembro de 2001, estava no Montijo para fazer uma auditoria e ao ver as ruínas de várias pequenas fábricas que se dedicavam à indústria do porco, lembrei-me da política agricola comum e das pequenas cidades e vilas francesas (todo os anos as imagens de helicóptero da Volta à França recordam-me aquela sensação de beleza), para manter aquelas cidades e vilas a indústria porcina do Montijo teve de ser sacrificada.
.
Tudo isto por causa da hecatombe que prevejo para a Roménia... será que os políticos romenos falaram verdade ao seu povo sobre o que vai acontecer como consequência da adesão à UE?
.
Por exemplo, para Portugal o artigo refere:
.
"Portugal sai também mal na fotografia do rácio de animais por exploração, sabendo-se que a dimensão de uma vacaria é um elemento fundamental para se atingirem níveis elevados de rentabilidade. No nosso país, há, em média, 18 vacas por cada exploração." e Portugal tinha 15 mil explorações leiteiras em 2005.
.
Quanto à Roménia:
.
"situação da Roménia, país onde existe, em média, um vaca e meia por cada unidade produtiva. O país tem mais de um milhão de explorações."

Apresentações em Powerpoint

Este postal é dedicado aos formadores das acções de formação de formadores que continuam a cometer erros de palmatória ao usarem o Powerpoint.
.
Por favor:
  • abandonem os templates;
  • abandonem o logotipo da entidade em todos os acetatos;
  • abandonem os templates;
  • abandonem os textos;
  • abandonem ...
Estas duas referências justificam os pedidos "FOR SUCCESSFUL POWERPOINT PRESENTATIONS, LOOK TO CARTOONISTS" e "Understanding PowerPoint: Q&A with Scott McCloud "

domingo, setembro 07, 2008

"Don't compete with China on cost or with Wal Mart on price"

Li algures em tempos uma frase que resume muita sabedoria:
.
"Don't compete with China on cost or with Wal Mart on price"
.
Não se deve competir onde queremos mas onde podemos.
.
Este artigo do The New York Times "The Allure of Plain Vanilla" disseca os atributos que permitem à Aldi competir com a Wal Mart.
.
Aquela frase final "Aldi ignored the trends and stayed focused on price. For now, at least, shoppers are rewarding that decision." fez-me logo criar uma sinapse com a frase de Beinhocker que aqui escrevi ontem sobre não existir uma estratégia certa para sempre, uma estratégia eterna.
.