sábado, junho 30, 2007
Tão portugueses que nós somos!!!
Ontem, a LPFP decidiu "Liga vai encomendar novo estudo sobre regresso ao formato de 18 clubes".
Será o paradoxo de Abilene?
Será que as divergências não puderam (no passado), não podem (hoje) ser colocadas abertamente em cima da mesa?
O que mudou num ano?
O que falhou e porquê?
Que consequências não previstas resultaram da decisão de reduzir o número de clubes?
Que consequências negativas se revelaram mais fortes do que o previsto?
Sem responder a isto primeiro... quem ganha são as consultoras, que facturam.
Por melhor ou pior que seja o estudo... os consultores não devem tomar decisões, são os dirigentes que as têm de tomar!
sexta-feira, junho 29, 2007
O paradoxo de Abilene
O paradoxo de Abilene.
Tempo padrão e tempo customizado
Ando a ler o livro "A Revolução da Riqueza" de Alvin e Heidi Toffler, na página 61 pode ler-se a secção "A Customização do Tempo":
"No mundo do trabalho de ontem, o tempo era encaixado em durações padrão. "Das 9 às 5" tornou-se o padrão para milhões de trabalhadores norte-americanos.
O comum era dispor de meia hora ou uma hora para o almoço, juntamente com determinado número de dias de férias. Os contratos de trabalho e as leis federais tornaram as horas extraordinárias dispendiosas para os empregadores e desencorajaram desvios dos pacotes de tempos padronizados."
...
"Em contrapartida, a economia emergente dos dias de hoje, para a qual os estudantes estão a ser mal preparados, funciona com base em princípios de tempo radicalmente diferentes. Nesta economia, os antigos pacotes de tempo padronizados estão a ser fragmentados à medida que transitamos do tempo colectivo para o tempo customizado. Por outras palavras, estamos a passar do tempo despersonalizado para o tempo personalizado, a par com a transição para produtos e mercados personalizados."
...
"... já existem actualmente 33 milhões de "agentes livres", ou homens e mulheres "não vinculados a uma organização", nos EUA - o que corresponde a mais de 25% da força de trabalho norte-americana. O autor (Daniel Pink) salienta que este número corresponde a cerca do dobro do número de trabalhadores na indústria transformadora e ao dobro do número de membros de sindicatos.
Apesar de isso não nos ser revelado pelas estatísticas disponíveis, Pink revela-nos que "provavelmente mais de metade" de todos os "agentes livres" são pagos ao projecto, à comissão ou com base num qualquer outro critério não relacionado com o tempo. assim sendo, existe outra característica do capitalismo industrial - o trabalho assalariado - que já pode ser assumida como garantida.
quinta-feira, junho 28, 2007
Competitividade deve ser preocupação de cada empresa
Um dos parâmetros comuns a todas elas é o by-pass ao Estado, é o by-pass à nomenclatura política, são organizações que têm sucesso apesar de estarem localizadas em Portugal.
São organizações que não estão à espera de ajudas do Estado, arregaçam as mangas, forjam parcerias e estão atentas às necessidades do mercado e ao feedback que este proporciona.
Assim, soa-me estranho este tipo de argumento (no artigo "Competitividade deve ser preocupação da UE" no JN de hoje, assinado por Isabel Forte):
"Em termos de competitividade, as confederações aguardam por uma aposta na investigação, desenvolvimento e capacidade de inovação, mas também numa estratégia de "crescimento e emprego" junto das PME, "
Se as confederações aguardam por uma aposta na investigação, desenvolvimento e capacidade de inovação... podem aguardar sentadas!
A aposta tem de ser feita pelas próprias PME's!!!
Ou seja, a competitividade deve ser preocupação de cada empresa, se estão à espera da maré... ooppss!!
Scarcity, scarcity onde estás?
“value is the crucial starting point. But where does value come from? And since it is continually evolving, how can it be identified, in the present and in the future?”
“value is always associated with scarcity. There is little or no value in providing something that it is in plentiful supply from other sources. The best you can hope to achieve is to recover your costs without achieving much of a surplus. After all, customers do not have to come to you, and many alternative competing suppliers, any possible surplus will quickly be competed away by existing players or newcomers. This does not happen in an area of scarcity, where there are no alternative suppliers. Here, the customer will judge the value of the service not by what other suppliers have to offer, but by the additional costs they incur if the service is not provided at all. To the extent that these extra costs of doing something else are in excess of the cost of providing the service, a surplus is created that can be shared between the supplier and the buyer.”
Ou seja:
Uma organização tem tudo a ganhar em detectar necessidades da sociedade que estejam com um deficit de oferta.
Contudo, o deficit de oferta, a escassez é sempre passageira, há que continuar a investir parte do retorno, no aperfeiçoamento das competências distintivas capazes de suportarem e melhorarem uma vantagem competitiva. Ou seja, há que estar atento à sociedade, atento ao mercado. Se o mercado muda, e a organização não acompanha a evolução... ooppss!
Ou, se a necessidade se mantém, e a organização não melhora, outros aparecerão, iguais ou melhores... ooppss!
Adenda das 17h45: Este postal no Blasfémias fica bem aqui.
Sem concorrência, não há risco, sem risco não há prémio, sem prémio não há jackpot!
Se os políticos europeus quiserem bloquear a livre concorrência de países extra-UE, espero que se lembrem que esses países também podem retaliar, como a Europa é cada vez mais um asilo, não sei quem é que ficará mais prejudicado.
quarta-feira, junho 27, 2007
Durão parte 2? Sócrates parte 2?

O que será?
terça-feira, junho 26, 2007
Domine Fili Unigenite, by Vivaldi.
O meu andamento preferido (o VII) do meu vivaldi preferido "Gloria"
Temas e mapa da estratégia corporativo
Porém, quando estamos a lidar com uma corporação, com um conjunto de empresas que pertencem a um mesmo grupo, coloca-se a questão sobre como desenhar um mapa da estratégia para a corporação, já que a corporação não tem clientes-alvo!
Por que é que uma corporação tem direito à vida?
Por que é que um conjunto de empresas reunidas numa corporação, tem mais valor do que o simples somatório do valor de cada uma delas?
Uma abordagem possível passa pela identificação de tópicos, de temas em que se pretende criar ou aprofundar sinergias entre as várias unidades de negócio e… fazer batota, ou seja, trabalhar para que a sinergia aconteça, deliberadamente.
Por exemplo: promover uma marca única; aproveitar uma equipa comercial única; optimizar um canal de distribuição comum; aproveitar receitas financeiras para investir em negócios emergentes; partilhar instalações de produção ou prestação de serviços; partilhar conhecimento; …
Mas não haja dúvidas, as sinergias têm de ser criadas e aperfeiçoadas, e o mapa da estratégia é uma boa forma de descrever e enunciar a aposta estratégica.
A mesma abordagem pode ser seguida para organizações sem fins lucrativos (continua).
Crescer até ser ultrapassado
Como nos relata o jornal Público de hoje "Nintendo ultrapassa Sony pela primeira vez em valor de mercado", para quem, como eu, tinha cerca de 20 anos nos anos 80 do século passado, a marca Sony significava qualidade, inovação, tecnologia,...
Ao ler o artigo, assinado por Hélder Beja, houve uma ideia que me surpreendeu:
"Os analistas ouvidos pela agência Reuters consideram que estes resultados espelham a aposta da Nintendo no mercado dos videojogos, que se prepara para liderar nos próximos tempos. Mas alertam também para os riscos subjacentes ao investimento em companhias como a Nintendo, que não produzem bens de primeira necessidade.
A Nintendo "é uma daquelas empresas que não estão propriamente a produzir necessidades diárias", disse à agência londrina um analista da Mizuho Securities, Takeshi Koyama. De acordo com o analista, "este é um factor negativo" que os investidores devem considerar e acrescenta que "é preciso cuidado" quando se negoceia com acções como as da empresa nipónica."
Esta ideia surpreende-me porque a nossa economia mundial é cada vez mais assente em bens que não são de primeira necessidade.
Afinal o que é um bem de primeira necessidade? Ainda ontem li algures que os jovens consideram o telemovel mais "cool" que o sexo.
Será que o hi5 ou o second life são de segunda, ou terceira necessidade?
segunda-feira, junho 25, 2007
Não estamos a falar de amendoins... estamos a dizer que não queremos todos os clientes!!!
Assim, há que estar atento e perceber quando é o tempo de mudar, quando é que as soluções que resultaram no passado deixam de ser eficazes.
Mas enquanto resultam... temos de as respeitar, temos de as seguir com espírito de zelota.
Assim, foi com interesse que encontrei estas palavras, cheias de determinação. Palavras de alguém que identificou clientes-alvo, que mirou esses clientes-alvo nos olhos, e concentrou, sintonizou, alinhou a organização a que preside, no serviço a esses clientes-alvo. A esses e só a esses!
"A Sónix foi vendida porque estava mal. Em 2006, facturou 5.5 milhões de euros e, como é natural, queremos aumentar esses valores." Para começar, os clientes das pequenas encomendas terão de ir bater a outra porta. "A Sónix tinha 80 clientes nos mercados externos, nomeadamente na Suécia, Holanda, Bélgica e Estados Unidos, e desses interessa-me manter apenas meia dúzia. Os outros pedem quantidades tão pequenas que, em vez de lucros, dão prejuízos", justifica."
...
"Estamos vocacionados para grandes quantidades porque é isso que nos dá rentabilidade e margem para negociar os preços."
A Sr. Dª Conceição Dias pode ter começado como costureira, mas instintivamente, ou não, sabe o que é o conceito de proposta de valor e pratica-o com rigor de zelota!
Parabéns!!!
O Sr. Martins na CIRES, costumava dizer, quando alguém começava a "plissar" e a adiar a tomada de decisões "Deixe-se de pareps" (em empresa de capital japonês fala-se muito inglês, perhaps = pareps).
A Sr. Dª Conceição Dias é tudo menos cheia de "pareps".
A quantos gestores, apesar de um MBA, falta esta concentração e rigor estratégico! Não estamos a falar de amendoins... estamos a dizer que não queremos todos os clientes!!!
A entrevista foi publicada no jornal Público da passada sexta-feira 22 de Junho, no Caderno de Economia.
A jornalista que assina a notícia, Natália Faria, é que deve ter um problema por resolver, dá à entrevista o título "A patroa da têxtil de Barcelos", quando no texto do artigo pode ler-se "e detesta quando alguém lhe cola o rótulo de patroa. "Não me sinto patroa de ninguém, mas colega."
domingo, junho 24, 2007
O que significará?
Procurar saber, através dos jornais na internet, quem é o campeão do mundo de hóquei em patins 2007 e só encontrar escritos sobre o sexto lugar de Portugal!!!
“Don’t colaborate, compete”
"PME tornam-se mais competitivas através da criação de parcerias"
As pequenas e médias empresas (PME) portuguesas devem trabalhar mais em conjunto, mesmo que sejam concorrentes, pois essa é a melhor forma de vencerem o desafio da internacionalização, defende Luiz Moura Vicente. A união, explica o antigo secretário de Estado da Indústria, deve incluir a (…)
Lembrei-me logo do ecossistema japonês e da frase de um título da revista "The Economist": “Don’t colaborate, compete”.
sábado, junho 23, 2007
Fontes bibliográficas: Recursos Humanos e Balanced Scorecard e não só
Balanced Scorecard e Recursos Humanos
* "The HR Scorecard: Linking People, Strategy, and Performance" de Brian Becker, Mark Huselid e Dave Ulrich. Esta referência aqui, propõe esta metodologia para desenhar um Balanced Scorecard
Para "call-centers" esta fonte e esta parece-me útil.
Mais um monumento à treta - parte II
Violência doméstica.
Num mundo ideal, não existe violência doméstica! ("should be")
No mundo real, existe violência doméstica! ("as is"), (terminologia aqui).
Num mundo futuro desejado real 1, a violência doméstica será menor que a que existe hoje.
Num mundo futuro desejado real 2, a violência doméstica será menor que a que existirá no mundo futuro desejado real 1, e assim sucessivamente.
Tal como a equipa do Dr. House, gostaría de ver números, factos, que sirvam de referencial para o ponto de chegada. Isto na minha mente é tão, mas tão básico... que me interrogo por que é que o nosso Estado (autarquias, empresas, ONG's, ...) não trabalha assim?
Rápido, pensem rapidamente na resposta à pergunta "Para que serve o III PLANO NACIONAL CONTRA A VIOLÊNCIA DOMÉSTICA (2007-2010)?"
-Dar emprego a burocratas! Pum!!! Resposta errada. Seguinte!
-Por a economia a mexer! Pum!!! Resposta errada. Seguinte!
-Qualificar profissionais para apoio às vitimas! Pum!!! Resposta errada. Seguinte!
-Promover estudos sobre a violência doméstica! Pum!!! Resposta errada. Seguinte!
...
-Reduzir a violência doméstica!

Resposta certa!!!!!!!!!!!!!!!!!!!!!!!!!!!!!!!!!!!!!!!!!!!
Se o III PLANO NACIONAL CONTRA A VIOLÊNCIA DOMÉSTICA (2007-2010) for bem sucedido contribuirá para a redução da violência doméstica!
Reduzir é sucesso, OK. Mas a partir de quanto? Se houver menos uma vítima damos por bem empregue o nosso esforço? Se houver menos duas... (já me sinto Abraão a negociar com Deus a salvação de Sodoma e Gomorra)
Qual o critério de sucesso, para avaliarmos os resultados do Plano?
Se ainda não leram o Plano, óptimo, porque é assim mesmo na vida real (ou deveria ser assim). Antes de investirmos um nanosegundo que seja no desenvolvimento, na criação do conteúdo do plano, devemos começar por definir o ponto de chegada.
Começar pelo fim!!! Onde queremos chegar? (Quem já assistiu a apresentações minhas há-de estar agora a recordar o anúncio da SEUR, palavra de honra, continuo sem ter comissão).
Uma vez definido o ponto de chegada (o "should be"), vamos identificar o ponto de partida (o "as is").
Se acedermos ao sítio da Associação de Apoio à Vítima, podemos ter acesso a números sobre a violência doméstica, por exemplo aqui, podemos encontrar este quadro:
O quadro apresenta valores relativos a 2006.
Quem me conhece sabe que não gosto de tratar os números como eventos, como resultados únicos, aprecio sobretudo sequências de números, porque ilustram comportamentos. Mas é o que tenho à mão.
Este é o ponto de partida!
Para que serve o plano? O plano é um instrumento, um artificio humano, para viajarmos de onde estamos hoje, para onde queremos estar no futuro.
O mais importante não é cumprir o plano, o mais importante é chegar ao ponto de chegada, o mais importante é olhar para esta tabela do sítio da APAV com os dados relativos ao ano de 2011 e constatarmos que o total se reduziu de 13603 em 2006, para (por exemplo) 8500 em 2011.
Redige-se um plano para nos levar para o futuro, depois inicia-se a implementação do plano e a fase da monitorização.
A monitorização assenta em duas vertentes, acompanhar a evolução da execução das actividades previstas no plano, e... acompanhar a evolução de indicadores de resultados que nos permitam verificar se estamos, ou não a convergir para o futuro desejado.
Temos de fazer as duas monitorizações, mas a segunda é a mais importante, porque as actividades do plano não são fins em si mesmos, são instrumentais, o que interessa são os resultados.
Agora leiam o plano, olhem para os indicadores seleccionados... por exemplo, o indicador 5 na página 65, "Nº de estudos realizados"... podem ser estudos da treta, podem ser plágios da internet, não interessa contam para o indicador nº de estudos.
Procurem bem, posso estar enganado, mas em lado nenhum li qual o critério de sucesso do plano, ou seja, se o plano for bem sucedido, quantas vítimas teremos a menos em 2011?
Rain dance: looks good, sounds good, tastes good, smells good, makes you feel good... but has nothing to do with bottomline results... just treta!
O responsável pelos resultados do plano actual, tem por missão cumprir o plano, realizar a sequência de actividades.
O responsável dos meus planos, tem por missão chegar ao ponto de chegada, e sabe que a sua cabeça rola se não cumprir os resultados. Assim, o responsável dos meus planos trabalha sem rede (como nas empresas... se os clientes não comprarem os nossos produtos, tudo o resto é secundário), tem um plano de actividades mas está consciente que o mais importante não é o plano, mas os resultados para os quais o plano foi criado.
sexta-feira, junho 22, 2007
Brandenburg #2 movement #1 10/1 version
Para acalmar, o meu Bach preferido... o 2º Concerto de Brandenburgo.
Deus tem de existir, senão como é que seres de pó, conseguiriam criar tamanha beleza.
Mais um monumento à treta
Amanhã, mais calmos voltaremos à carga!!!
Factos vs Retórica
Toda a actuação da equipa tem por finalidade colmatar, eliminar a diferença entre o “as is” e o “should be”.
Quantas organizações, ao iniciarem uma iniciativa de mudança, um projecto de transformação, têm definido à priori, o ponto de chegada?
Ter definido o ponto de chegada à priori, é radicalmente diferente: quando isso acontece, avaliar o desempenho do projecto de transformação é muito mais claro, muito mais transparente.
A avaliação quase que é factual:
Basta comparar a foto do desempenho antes, com a foto com o desempenho depois.
Quando não há foto do ponto de chegada desejado, estamos no reino da retórica.
-Então, o projecto foi bem sucedido?
-Sim, claro!
-Mas porquê? Porque afirma isso?
-Porque sim!!! Porque trabalhámos muito, porque fizemos muitas coisas, porque cumprimos o plano de trabalho, porque…
Palavras, palavras, palavras. Contudo, sem fotos do antes e do depois… é difícil abandonar o reino da retórica, da conversa, da subjectividade... já sabem, da treta.
Saudade...
Em fundo, enquanto Eládio Clímaco, diz qualquer coisa (não tenho os auriculares), podemos apreciar uma imagem da parede rochosa que enquadra o Douro humilhado (adjectivo atribuído ao rio, ou por Torga, ou por Santanna Dionísio, por causa das barragens que o domaram).
Quando estudava, as minhas férias escolares eram, em grande parte, aproveitadas para, de mochila às costas, percorrer o vale do Douro Internacional (nunca esquecerei a caminhada de vários dias entre Vilarinho dos Galegos, Lagoaça, Bruçó, Peredo da Bemposta,… ainda Madonna cantava like a virgin, Tchernobil ainda não tinha acontecido, Freddy Mercury cantava i'm the great pretender, e suburbia dos Pet Shop Boys animava os bailaricos de Mogadouro ), o vale do Sabor, do Tua, do Tuela, do Côa, do Águeda (junto a barca d’Alva).
Lá está, quase ao centro a minha mochila pousada no chão...
Daqui não consegue ver-se mas eu estava lá e lembro-me, aquele ali, no canto inferior esquerdo da foto, o Armindo Jorge, estava embasbacado, aparvalhado... um urbano portuense sentia-se pequenino perante tal panorama...
quinta-feira, junho 21, 2007
Resultados
Desempenho = Resultados... tudo o resto é treta!!!
Melhorar o desempenho é colmatar a lacuna, eliminar o hiato entre o que somos hoje, entre os resultados que geramos hoje, o "as is"; e o que queremos ser no futuro (ou como dizia Churchill, ás vezes não é o que queremos, ou o que pode ser, ou o nosso melhor... ás vezes é o que tem de ser) o "should be".
Acetatos relativos ao conceito de pensamento sistémico
Acetatos que tentam transmitir o conceito de pensamento sistémico, podem ser encontrados aqui.
quarta-feira, junho 20, 2007
Nas costas dos outros vêmos as nossas costas
"Foram medidas as consequências de tudo isto para o nosso país? Qual vai ser a posição de Portugal quanto a estes pontos?"
O espaço económico mais competitivo do mundo.
A propósito do artigo "OCDE alerta para ameaças sociais da globalização" assinado por Manuel Esteves, no DN de hoje, o que aconteceu à indústria portuguesa de calçado nos últimos anos?
O que está a acontecer agora à indústria portuguesa de calçado?
Qual a opção? Perceber isto ou fechar-mo-nos sobre nós próprios?
Mapas da estratégia e Business Ideas
É impressionante!!!
Não vou abordar aqui a temática dos cenários, por mais interessante que possa ser, e é.
O que impressiona é o conceito de “Business Idea” que o autor desenvolve no livro… em 1996 (escrito talvez em 1994 ou 1995).
Kaplan e Norton publicaram em 2001 o artigo “Having Trouble with Your Strategy? Then Map It” (na revista Harvard Business Review), onde introduzem o conceito de mapa da estratégia.
Pois o conceito “Business Idea” introduzido por van der Heijden, e o conceito de “mapa da estratégia” introduzido por Kaplan e Norton, são a mesma coisa.
“the essential elements of a Business Idea describe the following drivers of business success:
The customer value created
The nature of the Competitive Advantage exploited;
The Distinctive Competencies which create the competitive advantage, in their mutually reinforcing interaction
All this configured in a positive feedback loop, in which resources generated drive growth.”
Em vez de recorrer ás perspectivas do balanced scorecard, van der Heijden concentra-se na identificação da Vantagem Competitiva e das Competências Distintivas, procurando desenvolver uma sequência de relações de causa-efeito entre elas, gerando algo como:
terça-feira, junho 19, 2007
Bach - Magnificat - 01 - Magnificat
http://www.youtube.com/watch?v=Bo1x-62WmrI
O meu primeiro caso amoroso com Bach, um vinil adquirido numa loja de música que já não existe. Havia um letreiro Philco, na Praça Velasques no Porto.
Magnífico, imperial, sublime,... então o 7º andamento (Fecit potenciam)
Auto-estima?
Será que isso me abre novas perspectivas de futuro?
Quando, algures no país, se realiza uma concentração "motard", no dia do regresso, os viadutos da A1 ou da A29, enchem-se, literalmente, de gente que ocupa a sua tarde a ver passar os outros nas suas máquinas. E quando eles passam, são capazes de os vitoriar e acenar.
Será que isso altera algo na sua, deles, vida?
Parece que o seu propósito na vida é ver passarem os outros! Não têm nada de mais útil, de mais enriquecedor, para passar o domingo de tarde?
Será que isso lhes melhora a auto-estima?
Ao ler esta notícia, também me lembrei desta missão.
O que me fascina são os resultados, não os planos de actividades... trabalho, muito trabalho, muito trabalho.... "Much Ado About Nothing"
??????
Para que é que um empresário investe?
Para ganhar dinheiro, ou para fazer um favor ao governo em funções (seja qual for a cor)?
Se é para ganhar dinheiro, o projecto tem de ter valor intrínseco, e não precisa do apoio do governo.
Se é para fazer um favor ao governo, será que o projecto tem "perfil e pela capacidade de gerar valor, sejam capazes de captar a liquidez dos grandes investidores globais"?
segunda-feira, junho 18, 2007
Jongleurs versus incumbentes
Os duros, os vencedores, estão neste campeonato, o campeonato dos "jongleurs".
Neste canto à beira-mar plantado podemos ler este texto: "Na nossa opinião, isto implicará obrigatoriamente apoios para que as empresas reanalisem e reavaliem as suas estratégias, os seus modelos de negócio, o seu posicionamento nas cadeias de valor, as suas parcerias, o posicionamento dos seus produtos, os seus modos e mecanismos de distribuição, etc." (no jornal Público de hoje, no artigo "A derradeira oportunidade da política de inovação" assinado por Ana Abrunhosa e Isabel Marques).
Apoios!!!???
Não estamos a falar de cerejas em cima do bolo, estamos a falar do futuro de uma organização.
Deming, costumava dizer "a sobrevivência das empresas não é obrigatória"
domingo, junho 17, 2007
Adagietto - Mahler 5th - Eschenbach/Philadelphia
O meu primeiro CD de música clássica, adquirido numa loja junto à antiga Areal Editores, perto do hotel Meridien na Avenida da Boavista.
Para reflectir...
Quando comecei a trabalhar, ainda aprendi a usar um aparelho de telex numa sala da fábrica, depois veio o fax (e as encomendas deixaram de ser por carta), depois o e-mail, a video-conferência, o Second Life, ... mas nós por cá, entre o ganhar as eleições e o tomar posse como governo continuamos a demorar uma eternidade (só um exemplo).
Assim, Seth Godin fala do mesmo, acerca do processo eleitoral americano.
Quando o mundo muda e as organizações não acompanham a mudança... o mundo ganha sempre. O mundo é a realidade complexa, as organizações são instrumentos humanos, para lidar com a realidade complexa.
Quando, como na canção do Bruce, "there's no fit anymore", as organizações estalam e entram em derrocada... como o país que conhecemos no passado como "Líbano", já não existe.
"Na cama com Siza Vieira", conseguem detectar um padrão para sair da crise?
Alguém definiu insanidade como: fazer sempre as mesmas coisas e esperar resultados diferentes!
Este artigo é sobre a Vamaltex:
""A Vamaltex estava com algumas dificuldades financeiras. E o que decidimos foi, por um lado, fazer um investimento forte na presença em feiras e na deslocação dos nossos comerciais aos mercados que queríamos atingir. Por outro lado, o cobertor tinha um problema de sazonalidade, o que nos levou a oferecer dois novos produtos: o cobertor mais leve, de Verão, e as mantas que são utilizadas todo o ano e que podem sair da cama para o sofá", contextualiza José Diniz. Foi estratégia que deu frutos. Actualmente com 51 funcionários, a Vamaltex trabalha num regime de 24 horas por dia para conseguir responder a todas as encomendas. Os dois empresários, José Diniz e Ricardo Jorge, vão fazendo figas para que os contactos que têm mantido com os responsáveis Zara Home, do grupo espanhol Inditex, e do El Corte Inglés se traduzam em mais encomendas. "
Resultado:
"O volume de negócios da Vamaltex foi de 1,2 milhões de euros em 2006. Para este ano, o objectivo é chegar aos três milhões. "Estamos a meio do ano e já ultrapassámos o volume de negócios do ano passado""
Aumentar a produtividade à custa da melhoria da estrutura de custos, é necessário mas... nunca nos fará subir na escala de valor, nunca nos aumentará o nível de vida, paga-nos o pão nosso de cada dia (quando paga), mas nunca nos dará manteiga e fiambre para o rechear.
Aumentar a produtividade à custa da novidade, à custa da inovação, abre as portas para um mundo novo, para o mundo do valor (não do preço). E no mundo do valor... não há limites!
"Até agora, a Vamaltex só fabricava em regime de private label, ou seja, produtos com a marca dos clientes. "
O que dará mais margem? O manufacturing label, ou o private label?
Não tenho dúvidas que é o manufacturing label!
Não pode é ser um hapenning, não pode é ser um enxerto de última hora, é toda um novo modo de vida.
"Enquanto isso, é à boleia da In Bed, com a assinatura do arquitecto Siza Vieira, que os actuais proprietários da empresa se preparam para alargar o leque de produtos aos lençóis e edredões"
E já agora, tendo em conta a previsível contrafacção e cópia descarada em feiras internacionais, preparem-se para terem várias "épocas" ao ano, para estarem sempre à frente, a cavalgar a crista da onda da novidade. Senão, qualquer dia deparam-se, numa feira, com um stand asiático mesmo ao lado e com os mesmos padrões de Siza Vieira.
Parabéns pelo rasgo!!!
Postal publicado em simultâneo aqui.
sábado, junho 16, 2007
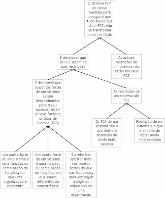
Concentração no que é essencial
Começar a ler de baixo para cima, assim:
- Se "Um ponto forte de um sistema é uma função, ou combinação de funções, em que uma organização é excelente";
- E se "Um ponto forte de um sistema é uma função, ou combinação de funções, em que somos diferentes da concorrência";
- E se "É preferível apostar mais nos pontos fortes do que nas fraquezas, para conseguir atingir os objectivos de uma organização"
- Então "É desejável que os pontos fortes de um sistema sejam determinantes para o seu sucesso, sejam os seus factores críticos de sucesso (FCS)"
sexta-feira, junho 15, 2007
Serviço a clientes
Através deste endereço tive acesso a este outro.
"“There’s just not enough customer service; I often just give up and leave,” says one shopper. “Their prices are good, but trying to get someone to answer a question is like a grail search,” grouses another.
Like it or not, perception is reality. If shoppers’ take on customer service is more negative than positive, there’s a good chance a retailer’s long-term financial profitability will follow a similar path."
Visualizar as interrelações
Quando olhamos para esta zona da figura:
Quando olhamos para esta outra zona:
Esta outra zona, por fim:
quinta-feira, junho 14, 2007
Como encarar a mudança
Temos tendência a ver a mudança como algo a evitar, como algo que mete medo.
quarta-feira, junho 13, 2007
Há gente que não se enxerga!!!
Como se diz na terra da minha mulher "É tão enorme!!!" (no sentido de "weird", tótó,...)
"O presidente da Agência Portuguesa para o Investimento (API), Basílio Horta, disse ontem que a API propôs ao Governo a criação de um regime especial de IRS para atrair quadros altamente qualificados, nomeadamente no sector da informática, para Portugal."
"Não temos quadros suficientes, é preciso criar condições para atrair aqueles trabalhadores para o nosso País”, acrescentou"
Aconselhamos o presidente da API a ler o livro "Admirável Mundo Novo" de Aldous Huxley, para poder apresentar uma proposta tendo em conta as categorias: Gama, Delta e Epsilon.
São coisas destas que me tiram do sério e ...
Para quê criar castas? Por que não se reduzem os impostos e ponto?
Pólo empresarial da Trofa
Haverá um hotel, espaços verdes, bancos, uma farmácia, uma creche, espaços de restauração e outros serviços", complementou Bernardino Vasconcelos, presidente da Câmara Municipal da Trofa e líder da empresa municipal Trofa Park, que está a promover o projecto."
No início dos anos 90 visitei a casa-mãe da empresa onde trabalhava na altura, estava situada num mega parque industrial, todo dedicado à indústria química. O parque, situado na cidade japonesa de Kashima, comportava cerca de 25 empresas distintas, algumas até concorrentes entre si, a operarem na produção de polímeros (petroquímica, química pesada, química pura e dura).
Recordo-me de ter sido informado que as empresas no parque, usufruíam do tipo de serviços mencionados no artigo do Público, por exemplo: existiam empresas de prestação de serviços de manutenção, com equipas móveis a prestar serviço a várias unidades, cantinas comuns, todo o tratamento de resíduos era feito por uma entidade comum, o tratamento de efluentes idem. Relativamente aos efluentes, lembro-me de me falarem de um sistema de pagamento em função da concentração e caudal do efluente.
No fundo trata-se de uma vertente de aplicação do conceito que Michael Hammer promoveu no seu livro "The agenda", publicado em 2001(?). Depois de aplicar a re-engenharia internamente (e ainda há muito por fazer a este nível nas empresas e sobretudo na Administração Pública - basta recordar que a aplicação de metodologias de gestão na Administração Pública norte-americana, levou ao corte do número de funcionários públicos nos Estados Unidos em cerca de 15-20% durante a administração Clinton), pode e deve-se replicar o conceito na relação com os clientes e com os fornecedores. Se deitar-mos abaixo as paredes que nos separam dos clientes, porque é que o cliente há-de ter armazém de matéria-prima? Porque é que o cliente há-de ter dinheiro enterrado em inventário e instalações? Porque é que o cliente há-de ter pessoal que não gera valor, a pastorear inventário? Porque é que o fornecedor não entrega directamente à produção do cliente? Idêntico pensamento pode ser feito a montante, em relação aos fornecedores. Assim, este projecto parece ir na direcção certa. No entanto, adivinho-lhe uma dificuldade: Como convencer empresas que não estão habituadas a fazer contas, da bondade do projecto? Postal publicado em simultâneo aqui.
terça-feira, junho 12, 2007
Portugal é um país de incumbentes
Não culpem a caneta quando a culpa é de quem escreve!
Como procuro demonstrar aqui, num mercado muito competitivo, é muito difícil conciliar na mesma organização, duas posturas mentais distintas. Não se pode impunemente, à segunda, terça e quarta apostar na eficiência, para depois, à quinta, sexta e sábado apostar na "boutique" das pequenas séries, no "atelier" das novidades. O 6 Sigma é uma ferramenta talhada para apoiar os negócios na redução dos custos, eficiência, não é uma ferramenta dedicada à eficácia, à criação do UAUUUUU, associado à inovação, à diferenciação.
"The tension that Buckley is trying to manage—between innovation and efficiency—is one that's bedeviling CEOs everywhere. There is no doubt that the application of lean and mean work processes at thousands of companies, ..., has been one of the most important business trends of past decades. But as once-bloated U.S. manufacturers have shaped up and become profitable global competitors, the onus shifts to growth and innovation, especially in today's idea-based, design-obsessed economy. While process excellence demands precision, consistency, and repetition, innovation calls for variation, failure, and serendipity."
...
"There has been little formal research on whether the tension between Six Sigma and innovation is inevitable. But the most notable attempt yet, by Wharton School professor Mary Benner and Harvard Business School professor Michael L. Tushman, suggests that Six Sigma will lead to more incremental innovation at the expense of more blue-sky work. The two professors analyzed the types of patents granted to paint and photography companies over a 20-year period, before and after a quality improvement drive. Their work shows that, after the quality push, patents issued based primarily on prior work made up a dramatically larger share of the total, while those not based on prior work dwindled.
Defenders of Six Sigma at 3M claim that a more systematic new-product introduction process allows innovations to get to market faster. But Fry, the Post-it note inventor, disagrees. In fact, he places the blame for 3M's recent lack of innovative sizzle squarely on Six Sigma's application in 3M's research labs. Innovation, he says, is "a numbers game. You have to go through 5,000 to 6,000 raw ideas to find one successful business." Six Sigma would ask, why not eliminate all that waste and just come up with the right idea the first time? That way of thinking, says Fry, can have serious side effects. "
segunda-feira, junho 11, 2007
Custeio - umas empresas têm, outras não
"Apesar da falta de trabalho, admitida pela administração, os operários garantem que deixaram uma encomenda "a meio" e que "havia mais em carteira". "Nunca deixámos de trabalhar e a actual encomenda não foi concluída. Resta saber para onde é que vai todo este trabalho", confessou ao DN uma das trabalhadoras."
Não conheço este caso em particular, por isso, não me pronuncio sobre ele.
Em muitas reportagens sobre empresas que fecham, ouve-se este comentário: "deixaram uma encomenda "a meio" e que "havia mais em carteira""
Se as pessoas soubessem, se as pessoas imaginassem, a quantidade de empresas que não faz ideia dos seus custos de produção e que, por isso, por cada encomenda que ganham, enterram-se cada vez mais, tinham um colapso cardíaco.
Se as pessoas soubessem, se as pessoas imaginassem, a quantidade de empresas que só olha para o indicador financeiro, volume de vendas. Que interessa aumentar o volume de vendas se não se é rentável?
Um portfolio de iniciativas
Basta recordar a definição de sistema de gestão (da ISO 9000) que tanto valorizo: "Sistema para o estabelecimento da política (da estratégia) e dos objectivos e para a concretização desses objectivos." Tão simples, tão claro... para quê complicar!?
Assim, foi com interesse que encontrei três artigos da revista "The McKinsey Quarterly" que formam um todo coerente, partilhando desta ideia que tanto aprecio.
Em "Just-in-time strategy for a turbulent world" de Lowell Bryan, publicado em 2002, podemos destacar os seguintes trechos:
"But suppose we no longer believe that the future is foreseeable. What if defining and achieving an enduring competitive advantage is really just a conceit that must be abandoned? What if the outstanding fact of business, as John Maynard Keynes once described it, is the "extreme precariousness of the basis of knowledge"? What if it is no longer possible to block out the "noise" of the world's messy reality in order to rationalize a plan to achieve predetermined outcomes?"
...
"The result is an economic environment that is rich in opportunity but also marked by a substantial increase in awareness of risk and aversion to it— a phenomenon reflected in the rise of risk premiums throughout the world even while the risk-free cost of capital remains low."
...
"Likewise, a CEO can think about corporate strategy not as a "portfolio of businesses" but as a "portfolio of initiatives" aimed at achieving favorable outcomes for the entire enterprise. Usually, these initiatives will be organized around themes ... Portfolio effects increase the likelihood that some of these aspirations will be achieved even if many others fail."
De "Building the healthy corporation" de Richard Dobbs, Keith Leslie, e Lenny T. Mendonca, publicado no número 3 de 2005, destaco:
"First, a company's strategy should be reflected in a portfolio of initiatives that consciously embraces different time horizons. ... Some initiatives in the kind of portfolio that we recommend should bolster a company's short-term performance. Others should create options for the future—new products or services, new markets, and new processes or value chains. A key management challenge is to design and implement initiatives that balance the company's performance and underlying health on a risk-adjusted basis.
Such a portfolio of initiatives helps companies overcome certain traditional shortcomings of strategy, such as its episodic nature and a tendency to ignore the resources and capabilities needed for execution and to plan the future instead of for the future. By developing and managing a portfolio of initiatives—rather than a single approach to strategy—companies can lower the risk that unpredictable events will place them on the wrong foot."
De "Anatomy of a healthy corporation" de Aaron De Smet, Mark Loch, e Bill Schaninger, um exclusivo na net de Maio de 2007, sublinho:
"Companies can keep an eye on their health by regularly assessing all their business ideas and new initiatives—projects or programs to change or improve something in the business. They should evaluate these projects both by mapping the point when each would be likely to create the greatest value and by looking at whether a project involves familiar, routine work that plays to their strengths and experiences or is a novel departure, which could be riskier and consume additional resources. Healthy companies seek to keep a balance between the two and know that it is not a trade-off between the short and long terms: investing for the long term means action today."
Só as iniciativas, quando implementadas, quando executadas, mudam uma organização. Tudo o resto, estratégia, mapa da estratégia, balanced scorecard, indicadores, metas,... não passa de conversa de café, enquanto não começarmos a mudar a realidade!!!
domingo, junho 10, 2007
O dilema da Regionalização
Receei, e continuo a recear, o alargamento da economia que vive em torno da Administração Pública, do Estado e das Autarquias (que já hoje representa cerca de 20% da população empregada, como é referido aqui).
Não tenho soluções, não tenho modelos, e tenho receios, no entanto, não me custa nada perceber os benefícios da proximidade.
Extractos retirados do livro "Scenarios - The Art of Strategic Conversation" de Kees van der Heijden:
"Werever we find power to act in the organization a learning loop is at work.
Therefore the organisation is not just one loop but many, working through individuals and groups throughout the organisation. The faster learning takes place, the shorter the loop. For this reason individuals learn faster than groups, and groups learn faster than whole organisations."
...
"De Geus has suggested that speed of organisational learning is the ultimate competitive weapon. What can organisations do to increase it? Unblocking communication channels is obviously a first essential condition. If information does not flow up and down the hierarchical ladder the overall learning loop cannot function. But even if communication is effective, delays due to personal information gestation times at the various levels in the loop will limit overall reaction time. As there is not a lot that can be done to reduce the time an individual requires to reflect on incoming information, the only alternative left to increase speed of learning is to reduce the length of the loop itself, by reducing the number of individuals in it. Short learning loops means delegation of decision making, locating the power-to-act organisationally close to the point of experience and perception. Organisations in fast changing environments tend to decentralise, with top management acting more in the nature of a co-ordinating body than as a setter of strategy. "
sábado, junho 09, 2007
Diferenciar, onde
Uma organização que está a competir num mercado aberto só tem futuro se seduzir um número suficiente de clientes-alvo. Clientes dispostos a trocar dinheiro, por produtos e serviços fornecidos e prestados.
Quantas organizações identificam os seus clientes-alvo?
Quantas organizações reflectem sobre a sua capacidade de diferenciação?
Quando uma organização não se diferencia... o negócio é preço. Ponto!!!
Vem tudo isto na sequência da leitura do artigo "Different Approaches to Strategy Formulations" de GRATIENNE SIONCKE & ANN PARMENTIER, publicado na revista "Total Quality Management" Vol. 18, Nos. 1–2, 181–187, January–March 2007.
"Through a self-administered questionnaire, the dimensions of customer value which an organization considers as most important were investigated.
The instrument has been built on 29 statements grouped into the following sub-dimensions:
* price
* transaction efficiency
* access
* transparency and clearness
* communication
* understanding and knowing the customer
* technical competence
* social skills and courtesy
* product/service range
* product/service characteristics"
...
"Based on the answers in the questionnaire, the value propositions of each organization (nursing homes) have been mapped..."
"An interesting observation is that the scores are neither very low (the lowest average score for the whole group together is 5.0) or very high (no average score of .6.1 on one of the items), which means that we cannot say that the elderly care homes as a group of organizations have only one very clear and specific focus."Talvez seja um mercado em que a oferta é inferior à procura? Se assim for, o verdadeiro cliente é quem atribui o alvará, dado que se trata de um "very strictly ruled environment".
À semelhança do que já se escreveu aqui e aqui, nada como procurar diferenças, ou criar diferenças, ou especular na diferença.
sexta-feira, junho 08, 2007
Personal Balanced Scorecard
Na revista Business Week, nem de propósito... esta entrevista a Hubert Rampersad sobre "Personal Balanced Scorecard: The Way to Individual Happiness, Personal Integrity and Organizational Effectiveness"
A falta de mobilidade
"A falta de mobilidade do factor trabalho é um dos principais problemas do país. Por questões operacionais (apego à terra natal, aos amigos, à mãe/sogra que ajuda a criar os filhos, à habitação própria?) ou outras. "
Conheço vários casos de empresas na região Centro, que lutam com esta dificuldade, falta de trabalhadores!!!
Acredito que é mais fácil emigrar, do que mudar cá dentro. Isto de sermos quase todos proprietários da casa onde vivemos, e isto de não haver mercado de arrendamento, torna-nos a todos muito mais conservadores, muito menos ousados, rouba-nos mobilidade
Por favor, não me chamem farmacêutico!!!
Por vezes trabalho com farmacêuticos e com muito gosto, mas não sou farmacêutico!
Nem estou inscrito na Ordem dos Farmacêuticos!
Na última semana já recebi 6 SMS do candidato à Ordem dos Farmacêuticos, F. Cabeca, a pedir que "reencaminhe a mensagem aos colegas de sua confiança".
Não sou farmacêutico!!!
quinta-feira, junho 07, 2007
Viva a concorrência
Neste texto pode ler-se:
"Para o empresário Jorge Nélson Quintas, que representa o consórcio Ecodeal, responsável por um dos CIRVER, a exportação deveria ser proibida a partir de meados de 2008, quando entram em funcionamento os centros. "Sem isso, não se poderá garantir a sustentabilidade do projecto", afirmou, na cerimónia que marcou o início da obra."
Leio isto e não acredito!
Lembrou-me logo esta história.
E para demonstrar que não estou em desacordo com tudo o que se escreve no livro “€conomia Portuguesa – Melhor é Possível” de António Mendonça Pinto, destaco este trecho"
"A experiência económica mostra que o reforço da concorrência no mercado de bens e serviços é um poderoso mecanismo para aumentar a produtividade da economia porque ajuda as empresas mais produtivas a crescerem e a conquistarem quota de mercado às menos produtivas, que assim são obrigadas a tornarem-se mais eficientes, ou a sair do mercado. Por esta via, ganham as empresas mais produtivas e os consumidores, que conseguem bens e serviços com melhor qualidade e/ou menor preço, e perdem as empresas menos eficientes, razão por que não admira que haja empresários que dizem gostar da concorrência, mas, na realidade, o que desejam é evitá-la. Assim, sendo, é preciso que os poderes públicos resistam às acções e às pressões privadas para limitar a concorrência e regulem convenientemente os mercados, promovendo uma sã e forte concorrência porque está é condição indispensável para melhorar o desempenho das empresas e aumentar a satisfação dos consumidores."
E ainda...
"Os projectos de investimento privado de maior dimensão, por opção cómoda e vantajosa das empresas facilitada pela política económica da década de 90, têm-se concentrado mais no sector dos bens não transaccionáveis e o que a economia portuguesa mais precisa é desenvolver o sector dos bens transaccionáveis."
Nota: A exportação de resíduos perigosos é proíbida, por motivos de protecção ambiental, para fora da OCDE desde 1993. A maioria dos resíduos perigosos exportados vai para Espanha.
quarta-feira, junho 06, 2007
Ennio Morricone - Gabriel's Oboe do filme "A Missão"
Esta música é tão bonita... tão relaxante.
Apetece ouvi-la vezes sem conta...
Modelo de negócio do TGV?
A CP é um monstro que consome pelo menos 1 milhão de contos por semana, há vários anos!
Depois apanhamos esta notícia no Jornal de Negócios de ontem "Modelo de negócio do TGV apresentado em 21 de Junho". Só me apetece fazer minhas as palavras de um comentador da versão digital do jornal:
"Mas o TGV é um negócio?!?! Só se for para os fabricantes do TGV!"
O que será para esta gente um modelo de negócio?
Para mim, IMHO, um modelo de negócio é a lógica em que assenta a sustentabilidade dum negócio. Qual o enredo, qual a motivação que levará clientes, em número suficiente, a optar pelos serviços de uma organização, de forma a torná-la viável.
Como será isso possível no caso do TGV?
A revolta dos impostados
Por exemplo na página 298:
“O facto de as despesas públicas com a saúde, em percentagem do PIB, estar em Portugal ao nível ou acima de muitos países desenvolvidos mostra que o nosso problema com a saúde não é tanto de escassez de recursos, mas mais da eficiência com que os mesmos são utilizados.”
O autor começa desta forma uma secção intitulada “Repensar o financiamento das despesas de saúde”, ou seja , o autor defende que o nosso sistema de saúde é ineficiente e gerador de desperdícios.
Qual a solução que o autor propõe?
Surpresa!!!
“Neste caso, se não quisermos aumentar mais os impostos, nomeadamente por compreensíveis razões de sensibilidade e reacção política dos contribuintes, pouco mais resta do que recorrer a comparticipações dos utentes dos serviços de saúde…”
Brincamos????!!!!
O sistema é ineficiente, qual a solução?
Pôr mais dinheiro em cima do problema!!!!!!!!!!!!!!!!!!!!
Resultado: o dinheiro desaparece e o problema vai aumentar.
Ooops
O Alfa pendular que sai de Lisboa Oriente às 19h09, acaba de parar no Entroncamento, são 19h58. Vejo duas pessoas... atravessaram a carruagem 3 e saíram da carruagem pela carruagem 2… isto de ter uns amigalhaços na CP… adiante, e depois vêm falar de ineficiência… e pedir aos impostados que paguem ainda mais. Teoricamente, entre o Oriente e Aveiro, só devia parar em Coimbra!!!!
terça-feira, junho 05, 2007
Nós somos assim
Um retrato realista de como nos organizamos... aqui
É por estas e por outras que compreendo a existência de uma sociedade, de um grupo, no Brasil que põe o luto no dia em que se celebra o aniversário do abandono do último holandês de Pernambuco... Realmente não está com nada ter sido colonizado por tótós deste calibre.
Verdades inconvenientes???
Do artigo de opinião do Jornal de Negócios de ontem “Desemprego e verdades (in)convenientes”, assinado por Glória Rebelo, retiramos o seguinte extracto:
“Por tudo isto, e também porque a génese da construção da União Europeia foi (é, e será) a partilha do interesse comum entre os Estados, urge reconhecer que a única resposta eficaz a todos estes desafios – e reveladora da sua coesão – passa pela concepção de uma "Política Laboral e de Emprego Europeia", una e transversal ao conjunto dos Estados-membros, capaz de assegurar emprego e bem-estar a todos os europeus.”
Cheira-me a conversa da Velha Europa a tentar controlar a Nova Europa!
O que será isto de "Política Laboral e de Emprego Europeia"? Válida para a França decadente, para o ingovernável Portugal, e para a jovem Letónia, em simultâneo?
Quando desenhamos um mapa da estratégia, temos o cuidado de chamar a atenção, para o facto de, apesar dos resultados financeiros serem o objectivo último, são uma consequência. Assim, não trabalhamos directamente para os resultados financeiros, trabalhamos e investimos a montante, para conseguir a jusante os resultados financeiros futuros desejados.
Os políticos, parece que não seguem esta prática, trabalham directamente para obter resultados a nível do emprego… só que o emprego sustentado é uma consequência, não o fruto de trabalho directo. Temos de trabalhar a montante, para que o crescimento económico aconteça, acontecendo o crescimento económico, o emprego crescerá.
A autora refere “No actual contexto socioeconómico, alguns investigadores sociais temem que, tendencialmente, "o crescimento económico deixe de significar criação de emprego".”
Só se for na Velha e Empedernida Europa, por que: “A taxa de desemprego nos Estados Unidos, no mês de Abril, baixou para 3,9%, o valor mais baixo dos últimos "30 anos“.
IMHO, traduzo os objectivos da Estratégia de Lisboa, da seguinte forma:
Os objectivos não são todos iguais:
segunda-feira, junho 04, 2007
Concentrar uma organização no que é essencial
domingo, junho 03, 2007
O melhor de George Bush (filho)
"Government likes to begin things—to declare grand new programs and causes and national objectives. But good beginnings are not the measure of success. What matters in the end is completion. Performance. Results. Not just making promises, but making good on promises."
(aqui na página 5).
Quantas vezes já ouvimos isto que se segue?
"Government should be results-oriented -guided not by process but guided by performance. There comes a time when every program must be judged either a success or a failure. Where we find success, we should repeat it, share it, and make it the standard. And where we find failure, we must call it by its name. Government action that fails in its purpose must be reformed or ended."
De quantos programas já vimos feito o balanço?
Desde o endereço de e-mail para todos os portugueses até à formação de desempregados para re-integração na vida activa?
Agora mais a sério, depois da leitura do segundo parágrafo não conseguem imaginar os discursos de circunstância? As bandeiras a drapejar, a banda a tocar, os foguetes a estalar, a guarda republicana montada a cavalo, ... oops conseguiram-me fazer recuar a 1968 ou 1969, onde fui arrebanhado com outros inocentes, para uma manhã inteira na Avenida da Republica, em Vila Nova de Gaia, de bandeirinha na mão, para saudar a passagem do presidente Américo Tomás (penso eu de que).
sábado, junho 02, 2007
Um pouco de magia e saudade...
Foi graças a um velho vinil do meu vizinho da altura, o André Marcelo, que conheci esta pérola.
A "Eye in the sky" era a mais batida nas rádios, mas a minha preferida era esta, mas esta também, e esta e esta e esta.
O primeiro vinil que comprei, ainda não existiam CD's, dava título a esta canção. Nunca mais desgrudei da dupla Jon and Vangelis.
Ainda de Vangelis "To the unknown man"
"A ambição agora é criar"... de quem? Para quem? Porquê?
"Fora do Objectivo 1 dos fundos estruturais, pela primeira vez, e agora virada para a inovação e competitividade, a região de Lisboa assume novas prioridades para os próximos anos entre elas o lançamento de um pólo de competitividade em torno da indústria automóvel, "com a criação de novas empresas, novos produtos e novas competências no sector"."
" ambição agora é criar "um centro de desenvolvimento de produto na área dos componentes para automóveis"".
Antes de torrar o dinheiro dos contribuintes espero que estudem casos de sucesso, para tentar replicar boas-práticas e evitar masturbações de engenharia.
Espero que não queiram criar um centro, um mega-centro que vive à custa de subsidios, em que o objectivo anual é garantir o subsidio do ano seguinte. Assim, espero que apostem nas empresas que já trabalham para o sector automóvel, que já têm contactos e têm, ou estão dispostos a ter, equipa de gestão e equipa técnica e, estão dispostos a subir na escala de valor.
Quanto aos mega-centros de investigação, mesmo de multinacionais, aqui pode ler-se:
"In 1970, 5% of global patents were issued to small entrepeneurs, while today the number is around one-third and rising. When P&G realized this, it saw that its old model of purely internal innovation was suboptimal. Why not tap these entrepeneurs and scientists?"
Dedicado aos meus amigos que passaram a semana num exercício de Lean Six Sigma
Quantas vidas não seriam salvas?
A minha mão é melhor que a deles
"Há, pelo menos, duas razões que explicam a ausência de uma verdadeira estratégia de desenvolvimento económico e social em Portugal. A primeira é de ordem geral e teve, e ainda tem, que ver com o peso da doutrina neoliberal que menospreza ou subestima o papel do Estado ao considerar que bastam as decisões livres dos agentes económicos para que a economia funcione bem. Para quem assim pensa – e não são poucos, especialmente na direita e no centro-direita do espectro político - , o Estado é um entrave à iniciativa privada e não é preciso qualquer estratégia de desenvolvimento.”
Confesso que após pesquisa e mais pesquisa aos recônditos mais profundos da minha mente, não consigo recordar-me do nome de um, um só político, que defendesse essa tal doutrina neoliberal. Recordo Paulo Portas e as OGMA, mais os estaleiros de Viana, recordo Durão Barroso, recordo Cavaco Silva, recordo os governos PS… falha minha certamente, não consigo identificar nenhum apologista da doutrina neoliberal.
Gostava de perceber porque é que o autor aqui, baixou o nível da sua argumentação e introduziu esta “frase feita”.
"Esquecem, no entanto, que a “mão invisível” nem sempre leva à eficiência económica e menos ainda à justiça social.”
É verdade. E a “mão mais que visível” do estado, faz melhor? Tem feito melhor? Como é que nos tornamos no país com a distribuição de rendimentos mais desigual da UE?
sexta-feira, junho 01, 2007
O mundo da abundância - Viva o lado lado direito do cérebro
O grande Planeador
“Tradicionalmente considera-se que a taxa de crescimento económico correcta é determinada pelo mercado, nomeadamente pelas decisões de consumo e de poupanças das famílias e de produção e de investimento das empresas, e que essa taxa, por ser gerada pelo mercado, é a taxa óptima ou a melhor possível. Porém, havendo uma externalidade social e política positiva, então a taxa de crescimento óptima para a sociedade é maior do que a taxa de crescimento somente determinada pelo mercado e justifica-se que as políticas públicas estimulem o crescimento económico.”
E como é que os governos sabem onde deve ocorrer o crescimento económico? E como é que se evitam as distorções do mercado? (Há uns anos, os agricultores da aldeia onde nasceu o meu pai viraram-se para uma cultura nova, a do girassol, abandonando a cultura do milho, por exemplo, simplesmente porque havia um subsídio da política agricola comum para a não-colheita. Ou na pesca, uns anos há subsidios para abater barcos... nos outros há subsidios para novos barcos).
E como é que se evitam as situações caricaturadas no livro “Obelix e Companhia”, em que à conta da distorção do mercado, provocada pelos romanos, toda a aldeia gaulesa se dedica à produção de menires?
Para quem cobra impostos, o orçamento é sempre insuficiente!!!
Se o meu herói era o Robin dos Bosques, os meus inimigos eram o Príncipe João Sem Terra e o xerife de Nottingham. Estas duas personagens eram uns malvados que esmagavam o povo sob o peso de impostos e mais impostos. Do que recordo da série, ou antes, o que a minha mente de criança reteve, é que o Príncipe João Sem Terra e o xerife, queriam o dinheiro dos impostos por ganância, pelo simples prazer de arrecadar dinheiro, ou para pagar o seu estilo de vida.
Hoje interpreto isso como uma simplificação do carácter das personagens, para criar a sensação de um mundo a preto e branco, sem as complicações dos cinzentos. Lembrei-me desta treta toda ao ler este trecho “O orçamento comunitário, apesar de manifestamente reduzido para as necessidades e desafios da União Europeia…” retirado do livro “Economia Portuguesa – Melhor É Possível” de António Mendonça Pinto.
Para quem cobra impostos, o orçamento é sempre insuficiente!!!
E se o Príncipe João Sem Terra precisasse do dinheiro dos impostos simplesmente para suportar o orçamento do reino?
